
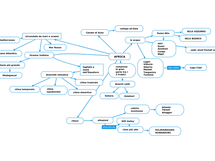
altopiani
catene montuose
Atlante Tibesti Ahagger
Rift Valley
cime più alte
KILIMANGIARO RUWENZORI
deserti caldi
Kalahari
Sahara
Mar Mediterraneo
Oceano Atlantico
Mar Rosso
Oceano Indiano
Isola più grande
Madagascar
fiume Nilo
NILO AZZURRO
NILO BIANCO
altri fiumi: Zembesi Congo Niger
Laghi Vittoria Alberto Malawi Tanganica Turkana
Lago Ciad
uadi: alvei fluviali asciutti
collega all'Asia
diversità climatica
clima temperato
clima tropicale
clima desertico
clima equatoriale