
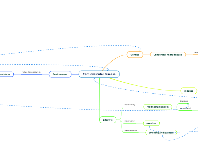
Congenital heart disease
induces
cardiac stress
increased with
waist to hip ratio, lipids, inflammation points
reduces risk of
increased by
meditarranian diet
improves
composed of
fish, monounsaturated fats, fruits, vegetables, whole grains, legumes, nuts and low to none alcohol consumption
benefits comparable to
aspirin
improved by
exercise
decreased with
smoking and laziness
reduced by exposure to
green space and outdoors
reduced through
industialization
increases
biodiversity
ecosystems
improves
Subtopic
mental health and well being
improved by
social engagement
induced by
environmental microbacteria
increases
inflammatory diseases