
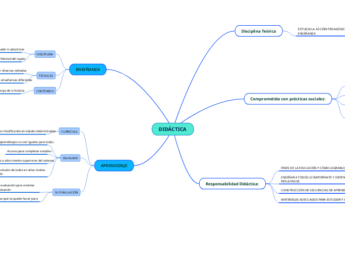
ESTUDIA LA ACCIÓN PEDAGÓGICA; PRACTICAS DE LA ENSEÑANZA
PROGRAMAS DE FORMACION
DISEÑO DE SITUACIONES DIDACTICAS
ORIENTAR Y APOYAR AL ALUMNO EN EL APRENDIZAJE
IDENTIFICAR, ESTUDIAR Y RESOLVER PROBLEMAS DE APRENDIZAJE
FINES DE LA EDUCACIÓN Y CÓMO LOGRARLOS
ENSEÑAR A TODOS LO IMPORTANTE Y OBTENER MEJORES RESULTADOS
CONSTRUCCIÓN DE SECUENCIAS DE APRENDIZAJE
MATERIALES ADECUADOS PARA ESTUDIAR Y APRENDER
DISCIPLINA
No persuadir ni adoctrinar
Considerar la libertad del sujeto
TÉCNICAS
Emplear diversos métodos
Recurrir a estrategias de enseñanzas diferentes
CONTENIDO
Se modifican a lo largo de la historia
CURRICULA
Los contenidos se van modificando en edades determinadas
IGUALDAD
Los aprendizajes no son iguales para todos
Acceso para completar estudios
Acceso a altos niveles superiores del sistema
la didáctica nos sirve para la inclusión de todos en altos niveles de desempeño y de información
SU EVALUACIÓN
Establecer estándares y criterios de evaluación para orientar la enseñanza y las decisiones de evaluación
Ayuda a proyectar y preguntarse qué se puede hacer para mejorarla