Driven language learning project
Socio - constructivism
Approach where social interaction is crucial in order to combine social and cognitive aspects.
Knowledge is constructed based on people experiences though interaction.
♦Learning strategies.
♦Employ an create learning resources.
♦Combining declarative with procedural knowledge.
♦Associate cognitive experiences with authentic environments.
♦Constant negotiation of meaning.
Learner is the center of the learning process and the teacher is a guide.
self - monitoring process takes place
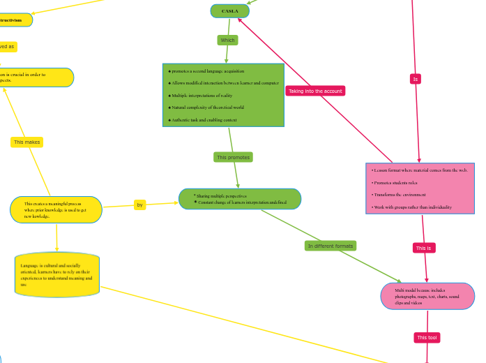
CASLA
♠ promotes a second language acquisition
♠ Allows modified interaction between learner and computer
♠ Multiple interpretations of reality
♠ Natural complexity of theoretical world
♠ Authentic task and enabling context
* Sharing multiple perspectives
* Constant change of learners interpretation.undefined
Web quest
• Lesson format where material comes from the web.
• Promotes students roles
• Transforms the environment
• Work with groups rather than individuality
Multi modal because includes photographs, maps, text, charts, sound clips and videos
puts content in context
Language and culture
How people conceive their world
SLA
Reading
Listening
Input
The L1 is also an input for the learner, where a theoretical gramar emerge and it is unique for every single one
Writing
Speaking
Output
The second language is the output where errors and successes
should be validated by others through a feedback process to create an accurate use of the language
Hamel, M. -J. (November de 2005). CASLA through a social constructivist perspective: WebQuest in project-driven language learning. 217-228.
Conclusion
The L2 acquisition can be mediated by a CALL context where learners can interact with computers and humans, this helps to achieve the language goals successfully taking into the account that interaction is crucial to get knowledge through meaningful experiences.
