
Complaints
Aesthetic defects
Leakages from process
Operational defects
De-Latch
KNR - Knob Not Return
Screw
Way forward
Dimension chain analysis - Document preparation for each defect
Train Analysis team for faster identification of issue
Update control chart with identified dimensions
Feedback from Visits
Internal Visits
Things slipping from processes
Manual tweaking in processes
Customer Visits
Not so Global
So- So, Just managing somehow
50 PPM Target
Outgoing Audit - 500 PPM
Current - ?
Start CAR- Corrective Action Report - Smaller than 8D
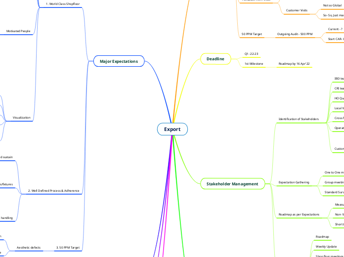
Q1- 22-23
1st Milestone
Roadmap by 16 Apr'22
Identification of Stakeholders
IBD team
CRI team
HO Quality Team
Local Management
Cross functional team
Operators
Customers
Hyundai
Honeywell
Faridabad
Expectation Gathering
One to One meeting
Group meeting
Standard Survey
Roadmap as per Expectations
Measurable KPIs
Non- Measurable KPIs
Short term - Long term
Communication
Roadmap
Weekly Update
Shop floor meetings with Operators
SIM 1
CFT teams
SIM 2
Purchase must
Stores must
Products
Hyundai
Honeywell
Stadx
Lines
Line 1 - Hyundai - SP
Line 2 - Stad X - SP
Line 3 - SP
1. World Class Shopfloor
Line Architecture
Line Layout
Check cycle time & do line balancing
Check requirement for calibration temperature
Evaluate C type or other model
5S
Start Audits - Revive
Formats
Check current - if not okay, update
Must be in local language
Audits to be done by Operators
Each station - in/out identification
House Keeping
No eating on shopfloor
Check movement time from floor to canteen
Check space requirements
Motivated People
SIM 1
Engineers to start
Lead with discipline
Time bound
Objective oriented
Behavior during meetings
Weekly communication meeting with operators
Expectation sharing meeting with operators
Timely breaks
Make schedule of breaks and discipline
Learning skills
Basic maintenance of machines
Learning of tools
PPE Adherence
Get list of PPE requirements
Enforce only with complete planning
Visualization
Target V/s Actual visibility on floor - Digital counting
First Pass Yield
Current documentation visibility
Wall clock - Digital - get quantity requirement
KPI tracking
Dashboard - Line wise
Display on shopfloor
2. Well Defined Process & Adherence
Whatever we improve, Based on process , It should sustain
Maintenance of machines/fixtures
PM
Verify check list and execution
AM
Identify senior operators
Start basic training
Spare management
Get list and maintain stocks
Defect handling
5 Why analysis - 3 legged approach
Outgoing lot - Corrective action report
3. 50 PPM Target
Aesthetic defects
Launch QC circle - get in/out % for each station
Avoid bin storage
Verification to Packing - Use trolleys
Check number of trolley requirements
Product Cost
Productivity
Current Target
Extra processes - More inspection oriented
COPQ
Product
Function
Completed on 13-04-2022 , 6 Participants
Lab requirements
Standard requirements
Process
Flow diagram
Investigation
PFMEA
Part specific