
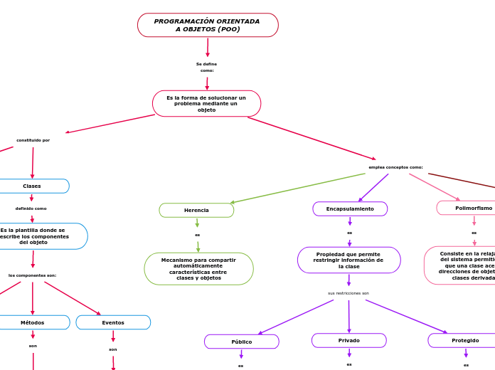
Es la forma de solucionar un problema mediante un objeto
constituido por
Clases
definido como
Es la plantilla donde se describe los componentes del objeto
los componentes son:
Atributos
son
Características visibles de un objeto
Métodos
son
Funciones que se desencadenan durante el transcurso del programa
Eventos
son
Acciones mediante las cuales el objeto reconoce que se está interactuando
Objetos
definido como
Es un ente abstracto, compuesto por características descritas en la clase a la que pertenece
emplea conceptos como:
Herencia
es
Mecanismo para compartir automáticamente características entre clases y objetos
Encapsulamiento
es
Propiedad que permite restringir información de la clase
sus restricciones son
Público
es
Acceso libre a todos los datos compuestos en ese nivel
Privado
es
Acceso a los datos compuestos de una clase únicamente por la propia clase
Protegido
es
Acceso a los datos compuestos de una clase únicamente por la propia clase y sus subclases
Polimorfismo
es
Consiste en la relajación del sistema permitiendo que una clase acepte direcciones de objetos de clases derivadas
Abstracción
es
Consiste en aislar un elemento de su contexto o del resto de los elementos que lo acompañan.