
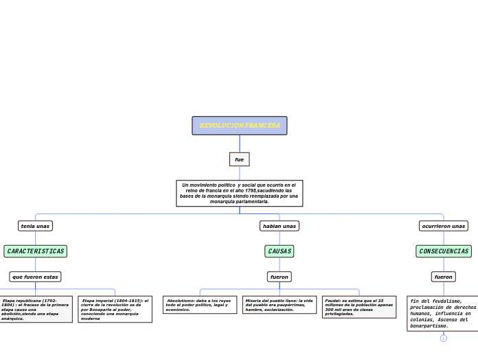
Un movimiento politico y social que ocurrio en el reino de francia en el año 1798,sacudiendo las bases de la monarquia siendo reemplazada por una monarquia parlamentaria.
tenia unas
CARACTERISTICAS
que fueron estas
Etapa monárquica (1789-1792) : se intento convivir con la monarquía limitando su poder con una Asamblea Nacional.
Etapa republicana (1792-1804) : el fracaso de la primera etapa causo una abolición,siendo una etapa anárquica.
Etapa imperial (1804-1815): el cierre de la revolución se da por Bonaparte al poder, conociendo una monarquía moderna
habian unas
CAUSAS
fueron
Absolutismo: daba a los reyes todo el poder político, legal y económico.
Miseria del pueblo llano: la vida del pueblo era paupérrimas, hambre, esclavización.
Feudal: se estima que el 23 millones de la población apenas 300 mil eran de clases privilegiadas.
ocurrieron unas
CONSECUENCIAS
fueron
fin del feudalismo, proclamación de derechos humanos, influencia en colonias, Ascenso del bonarpartismo.