
worl of stamen
anther is bilobes in structure
two theca called Dithecous seperated by a longitudinal groov
MICROSPORANGIA
each lobe has two microsporangia
microsporangia develops into Pollen Sac
four wall layer
EPIDERMIS
ENDOTHECIUM
MIDDLE LAYER
TAPETUM
NUTRITIVE LAYER
Binucleate and polyploidy
from sporogenous tissue
PMC undergo meosis to form microspore tetrad
PMC is diploid represent sporophyte
microspore dissociate from tetrad after maturation to form pollen
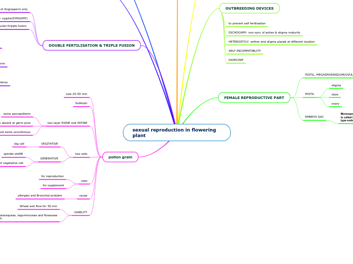
to prevent self fertilisation
DICHOGAMY- non sync of pollen & stigma maturity
HETEROSTYLY- anther and stigma placed at different location
SELF-INCOMPATIBLITY
DIOECISM
PISTIL, MEGASPORANGIUM(OVULE), & EMBRYO SAC
PISTIL
stigma
style
ovary
EMBRYO SAC
Monosporic 7 celeld 8 nucleated is called POLYGONUM
type embryosac
OXALIS & COMMELINA
TWO type flower
Cleistogamous
chasmogamous
AUTOGAMY
Pollination in same flower of plant
GEITONOGAMY
same plant but different flower
XENOGAMY
POLLEN from anther to stigma of different flower, cross poll.
AGENT
ABIOTIC
WIND(ANEMOPHILY) AND WATER
BIOTIC
ANIMAL & INSECT
Event from landing of pollen to entering into ovule
pollen tube enter in ovule through micropyle
60% pland shed pollen at 2 celled stage
filliform appratus guide the entry of pollen into embryo sac
characteristic of Angiosperm only
one male gamete fuse with egg= zygote(SYNGAMY)
other male gamete fuse with two polar nuclei=tripple fusion
central cell called PEC
PEC develops into endosperm
provide nutrition to developing embryo
size 25-50 mm
Subtopic
two layer EXINE and INTINE
exine sporopollenin
sporopollenin absent at germ pore
intine continous and exine uncontinous
two cells
VEGITATIVE
big cell
GENERATIVE
spindle shAPE
Float in cytoplasm of vegetative cell
uses
for reproduction
for supplement
cause
allergies and Bronchial problem
VIABLITY
Wheat and Rice for 30 min
Family Solanaqceae, leguminoceae and Rosaceae
for month.