
Joseph Marie Jacquard fue el inventor del telar programable, creó el primer sistema de instrucciones para un ''computador''. sus tarjetas programables se introducían en un telar que leía el código. se utilizaron en las primeras máquinas computacionales creadas por Charles Babbage
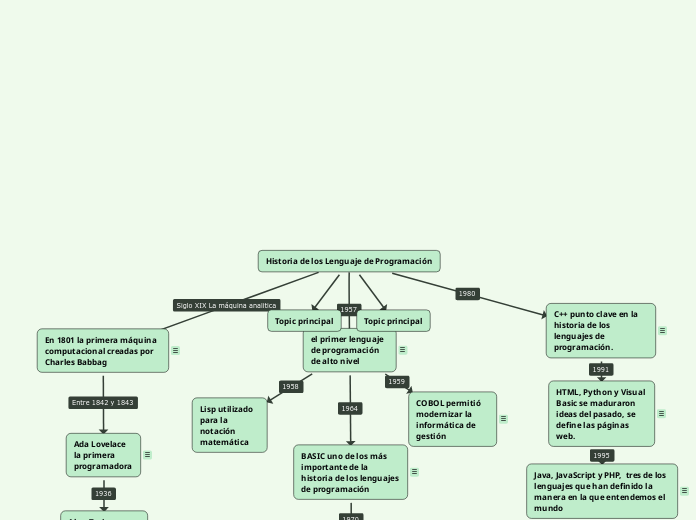
Ada Lovelace la primera programadora
se propuso traducir las memorias del matemático italiano Luigi Menabrea y, mientras lo hacía, creó un lenguaje de programación a mano para calcular la serie de números de Bernoulli con la máquina de Babbage
Alan Turing revolucionó la computación con su Máquina de Turing
Se trata de una máquina que demostraba que, con un algoritmo, podían resolver cualquier problema matemático. Si había un algoritmo, la máquina podía resolver el problema.
John W.Backus inventa un lenguaje de programación de alto nivel de propósito general. Para cálculo numérico y científico (como alternativa al lenguaje ensamblador). Es el lenguaje de programación más antiguo que se utiliza hoy en día.
COBOL permitió modernizar la informática de gestión
Usado principalmente para la informática empresarial. Es el primer lenguaje de programación que se demandan por el Departamento de Defensa de EE.UU..
Lisp utilizado para la notación matemática
BASIC uno de los más importante de la historia de los lenguajes de programación
(«Beginner’s All-purpose Symbolic Instruction Code») Diseñado para la simplicidad. Su popularidad explotó a mediados de los años 70 con los computadores personales. hoy sigue siendo muy importante, con programas como Gambas o Visual Basic que se siguen utilizando.
PASCAL Utilizado para la enseñanza de la programación estructurada y estructuración de datos
Niklaus Wirth fue un profesor que creó Pascal como, igual que BASIC, herramienta de enseñanza de programación, pero pronto trascendó como lenguaje de programación para crear todo tipo de aplicaciones.
Lenguaje C , Creado para sistemas Unix. Muchos lenguajes más populares del mundo son derivados de el, entre ellos tenemos C#, Java, JavaScript, Perl, PHP y Python.
C fue creado por Dennis Ritchie como un lenguaje de programación en el que solo unas pocas instrucciones pueden traducir cada elemento del lenguaje. C se usó como intermediario entre lenguajes, ya que era un lenguaje de bajo nivel, pero con el tiempo, este lenguaje de programadores para programadores se ha utilizado en todo tipo de software, y ha sido la base de otros lenguajes de programación que se utilizan muchísimo en la actualidad.
C++ es uno de los lenguajes de programación más utilizados, para todo. la intención de Bjarne Stroustrup fue la de extender al lenguaje de programación C mecanismos para manipular objetos.
HTML, Python y Visual Basic se maduraron ideas del pasado, se define las páginas web.
Tras años ''jugueteando'' con compiladores y lenguajes de programación enfocados a objetos, llegó la década de Internet. Aquí se produjo un gran crecimiento de lenguajes de programación
Java, JavaScript y PHP, tres de los lenguajes que han definido la manera en la que entendemos el mundo
debido a que, básicamente, están presentes en el 50% de las páginas web y en muchísimas aplicaciones. Aunque se ha intentado dejar de lado a favor de nuevos lenguajes, tanto Java como JavaScript siguen siendo importantísimos
C# llegaron nuevos lenguajes de programación, como Action Script y Visual Basic .NET
los lenguajes de programación más importante para crear todo tipo de programas, un lenguaje orientado a objetos que se asocia a Visual Basic, pero que es totalmente distinta y está implementado sobre el framework .NET de Microsoft.
Scratch, la ''revolución'' lenguaje visual por MIT para que cualquiera pueda aprender a programar
Se trata de un lenguaje de programación visual desarrollado por el MIT que consiste en un lenguaje desarrollado para que niños, adolescentes y adultos aprendan a programar de manera visual sin tener demasiada idea de código
Está inspirado en C, pero es un lenguaje bastante más complicado.Está enfocado a procesos muy concretos, pero el objetivo principal es la seguridad. Por eso, Go no tiene aritmética de punteros. Siendo de Google, en cuanto se empiece a popularizar, seguro que gana un importante hueco en el desarrollo de Android.
Swift, lenguaje de programación clave para programar en iOS.