
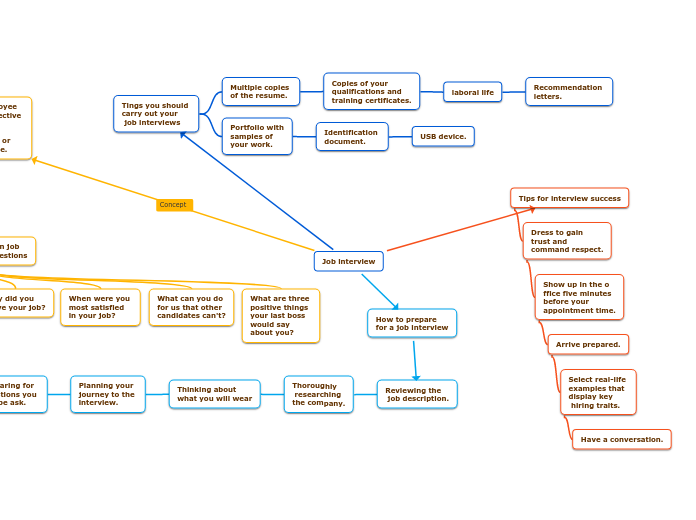
Most common job
interview questions
What are your
weaknesses?
Why should
we hire you?
Why do you want
to work here?
What are
your goals?
Why did you
leave your job?
When were you
most satisfied
in your job?
What can you do
for us that other
candidates can't?
What are three
positive things
your last boss
would say
about you?
Reviewing the
job description.
Thoroughly
researching
the company.
Thinking about
what you will wear
Planning your
journey to the
interview.
Preparing for
questions you
will be ask.
Preparing your
own questions
for the employer.
Following up
with the employer.
Multiple copies
of the resume.
Copies of your
qualifications and
training certificates.
laboral life
Recommendation
letters.
Portfolio with
samples of
your work.
Identification
document.
USB device.
Dress to gain
trust and
command respect.
Show up in the o
ffice five minutes
before your
appointment time.
Arrive prepared.
Select real-life
examples that
display key
hiring traits.
Have a conversation.