
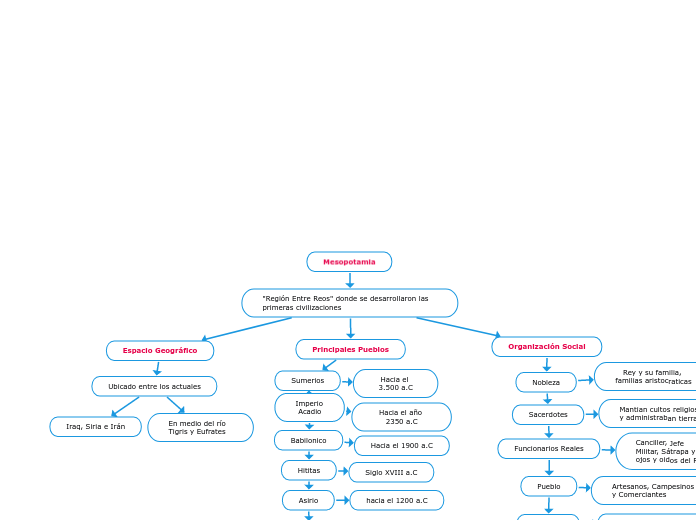
Espacio Geográfico
Ubicado entre los actuales
Iraq, Siria e Irán
En medio del río Tigris y Eufrates
Principales Pueblos
Sumerios
Imperio Acadio
Babilonico
Hititas
Asirio
hacia el 1200 a.C
Caldeo o Neobabilónico
Hacia el 612 a.C
Imperio Persa
Siglo VI
Siglo XVIII a.C
Hacia el 1900 a.C
Hacia el año 2350 a.C
Hacia el 3.500 a.C
Organización Social
Nobleza
Sacerdotes
Funcionarios Reales
Canciller, Jefe Militar, Sátrapa y ojos y oidos del Rey
Pueblo
Artesanos, Campesinos y Comerciantes
Esclavos
Prisioneros de Guerra
Mantian cultos religiosos y administraban tierras
Rey y su familia, familias aristocraticas