
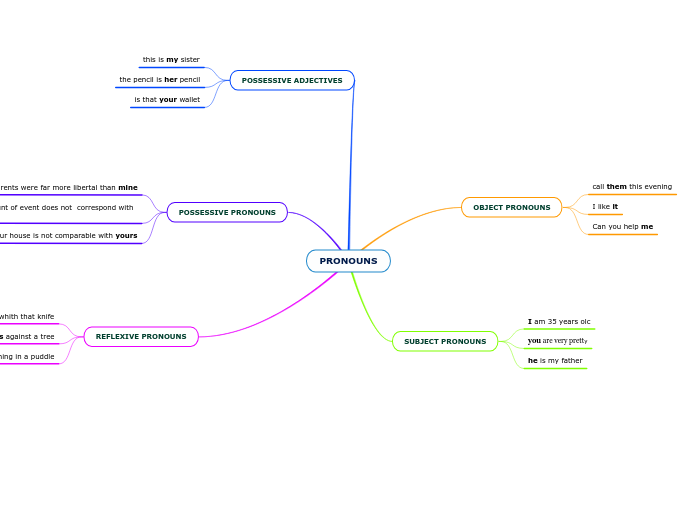
call them this evening
I like it
Can you help me
I am 35 years olc
you are very pretty
he is my father
this is my sister
the pencil is her pencil
is that your wallet
Her parents were far more libertal than mine
your account of event does not correspond with hers
our house is not comparable with yours
be careful not to cut yourself whith that knife
bears like to rub themselves against a tree
the bird washed itself by splashing in a puddle