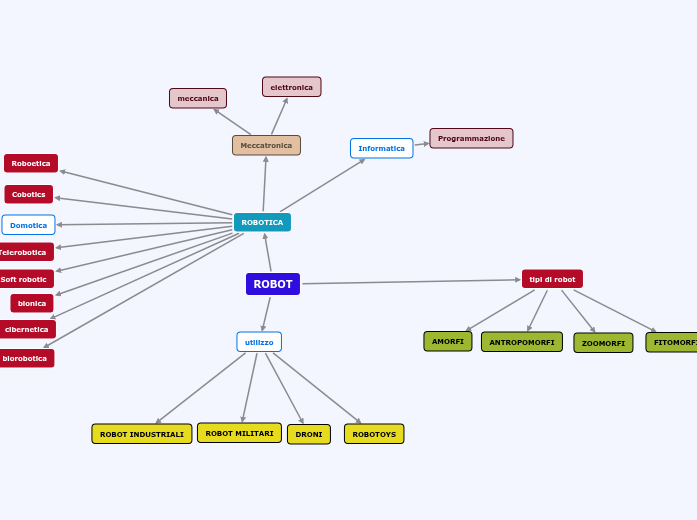
ROBOT
ROBOTICA
Meccatronica
meccanica
elettronica
Informatica
Programmazione
Roboetica
Cobotics
Domotica
Telerobotica
Soft robotic
bionica
cibernetica
biorobotica
tipi di robot
AMORFI
ANTROPOMORFI
ZOOMORFI
FITOMORFI
utilizzo
ROBOT INDUSTRIALI
ROBOT MILITARI
DRONI
ROBOTOYS
