
SOFTWARE DE PROGRAMACION
Se trata de un conjunto de herramientas y utilidades que permiten a los programadores desarrollar programas informáticos utilizando diferentes lenguajes de programación o bases de datos.

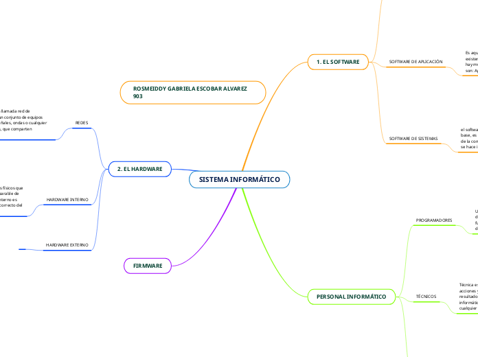
SOFTWARE DE APLICACIÓN
Es aquel que nos ayuda a realizar una tarea determinada, existen varias categorías de Software de Aplicación por que hay muchos programas (solo nombramos algunos) los cuales son: Aplicaciones de negocio.

SOFTWARE DE SISTEMAS
el software de sistema, denominado también software de base, es el conjunto de instrucciones que permiten el manejo de la computadora. Una computadora sin software de sistema se hace inmanejable.
PROGRAMADORES
Un programador es aquella persona que elabora programas de computadora, es decir escribe, depura y mantiene el código fuente de un programa informático, que ejecuta el hardware de una computadora, para realizar una tarea determinada.

TÉCNICOS
Técnica es el conjunto de procedimientos, reglas, normas, acciones y protocolos que tiene como objetivo obtener un resultado determinado y efectivo, ya sea en el campo de la informática, las ciencias, el arte, el deporte, la educación o en cualquier otra actividad
USUARIOS
En informática, un usuario es una persona que utiliza una computadora o un servicio de red. Los usuarios de sistemas informáticos y productos de software generalmente carecen de la experiencia técnica necesaria para comprender completamente cómo funcionan
REDES
Una red de computadoras, también llamada red de ordenadores o red informática, es un conjunto de equipos conectados por medio de cables, señales, ondas o cualquier otro método de transporte de datos, que comparten información
HARDWARE INTERNO
El hardware interno es el conjunto de componentes físicos que forman parte del dispositivo principal, siendo inseparable de este. En otras palabras, cada parte del hardware interno es una pieza fundamental de cara al funcionamiento correcto del dispositivo.
HARDWARE EXTERNO