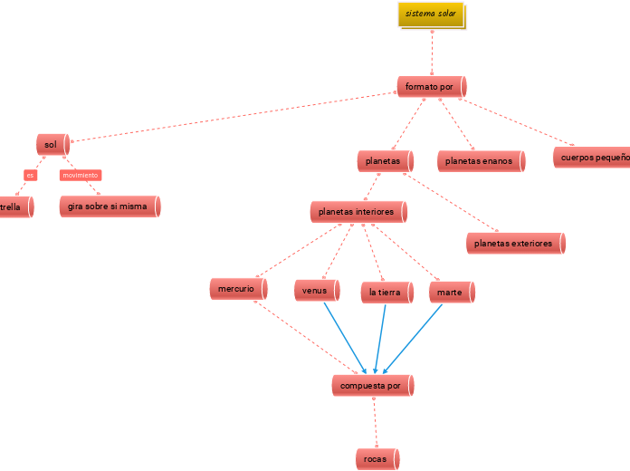
sistema solar - Mapa Mental

sistema solar

formato por

sol

gira sobre si misma

estrella

cuerpos pequeños

planetas enanos

planetas

planetas interiores

mercurio

compuesta por

rocas

venus

marte

la tierra

planetas exteriores

Klicken Sie hier, um das Diagramm zu zentrieren.