
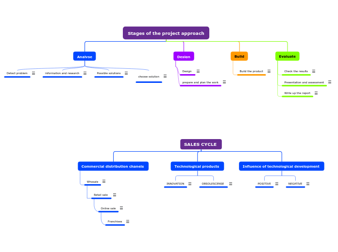
Detect problem
Look for what we need.
information and research
Collect, study and select information on the different ways that we could resolve the problem.
Possible solutions
Think of different options that could resolve our problem.
choose solution
We choose the best solution.
Design
We do drawings and diagrams or plans of our chosen solutiion.
prepare and plan the work
We choose the materials, techniques and tools that we are going to need.
Build the product
We build, assemble and finish the parts and assemble the object.
Check the results
We check that the product works and that it does want we want it to do.
Presentation and assessment
We present our work and have it assessed by people outside the group.
Write up the report
We draw up a report on the project that we carried out to put together all the information about the process we followed.
Whosale
The product is supplied to retailers and large consumers.
Retail sale
The product is supplied directly to the end-user.
Online sale
The product is distributed trough websites, apps, etc.
Franchises
The product is sold through a network of stores owned by private individuals who adopt the product as their own.
INNOVATION
Is a modification made to a product to adapt it to new conditions brought about by changes in requirements or progress.
OBSOLESCENSE
some products have fallen into disuse because they do not have the functionality of the new technologies appearing on the market, due to a lack of spare parts for their repair, as a result of changing trends,etc.
POSITIVE
We can be independent of weather conditions, we are able to settle in one place, all members of society can communicate with each other, and our life expectancy has increased considerably.
NEGATIVE
Deteriotation of our enviroment, traffic jams becuase of the overuse of vehicles, health problems, pollution, etc.