
The digestive system breaks down food and uses muscular contractions to move food through the digestive tract
The main organs that make up the digestive system are the mouth, esophagus, stomach, small intestine, large intestine, rectum and anus.
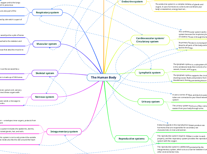
Along with the nervous system, the endocrine system coordinates the body's functions to maintain homeostasis during rest and exercise.
The endocrine system is a complex network of glands and organs. It uses hormones to control and coordinate your body's metabolism, energy level ect...
The cardiovascular system works directly with the respiratory system because the respiratory brings in the oxygen and the circulatory moves it through the body
Its primary function is to transport nutrients and oxygen-rich blood to all parts of the body and to carry deoxygenated blood back to the lungs.
The lymphatic system is a subsystem of the circulatory system in the vertebrate body that consists of a complex network of vessels, tissues, and organs.
The lymphatic system supports the circulatory system by draining excess fluids and proteins from tissues back into the bloodstream, thereby preventing tissue swelling.
It uses a series of tubes and ducts to pass this waste. These tubes are connected to your blood vessels and digestive system
The urinary system works as a filter, removing toxins and wastes from your body through urine.
Endocrine glands in the reproductive system produce sex hormones that are responsible for secondary sex characteristics in men and women.
The reproductive system requires oxygen in order to work properly, and the respiratory system provides the reproductive system with the oxygen.
The reproductive system is additionally protected by the integumentary system, which acts as a barrier between it and other environmental risks.
The respiratory system bring in the oxygen and to the lungs and removes the carbon dioxide witch is poisonous
The muscles that power your lungs are also part of the respiratory system.
The respiratory system is surrounded by skin witch is apart of the integumentary system
without muscles our bodies would just be a pile of bones
The muscular system is what is attached to the skeleton and what helps you to move.
A tendon is a fibrous connective tissue that attaches muscle to bone.
Bones give the body a form and with out the we would be a blob.
The adult human skeleton is made up of 206 bones.
The nervous system consists of the brain, spinal cord, sensory organs, and all of the nerves that connect these organs with the rest of the body.
Your nervous system (brain and nerves) sends a message to activate your skeletal (voluntary) muscles.
integument system → envelopes inner organs, protects from outside environment
The integumentary system includes the epidermis, dermis, hypodermis, associated glands, hair, and nails.
The basic use of this system is not to only protect the outside of you body but the inside also like the skin around the heart and lungs