
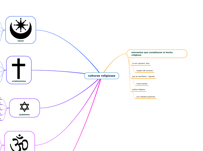
un ser supremo: dios
creador del universo
que se manifiesta : sagrado
cosas buenas
actitud religiosa
una realidad suprema0
ayunar
en el radaman
caridad
buenas obras
ceremonias
nacimiento matrimonio y muerte
su libro
el coran
su dios
allah

su dios
Jesucristo
su libro
la biblia
ritual principal
bautismo comunion confirmacion
ramas
iglesias catolicas protestantes ortodoxas
tipo
monoteista

su dios
yod-hei-waw-hei
su libro
tora
espacios sagrados
muro de las lamentaciones
religion
monoteista
creencias
un dios omnipresente
su dios
Brahma, Visnú y Siva
su libro
Rig-veda y Iáyur-veda
lugares sagrados
Templo Somnath
rituales
samskaras
culto
no rinde culto a ningun dios

su dios
buda
su libro
tipitaka
creencias
no tiene dogmas ni creencias
lugares sagrados
lumbini
rituales
ritual de paso