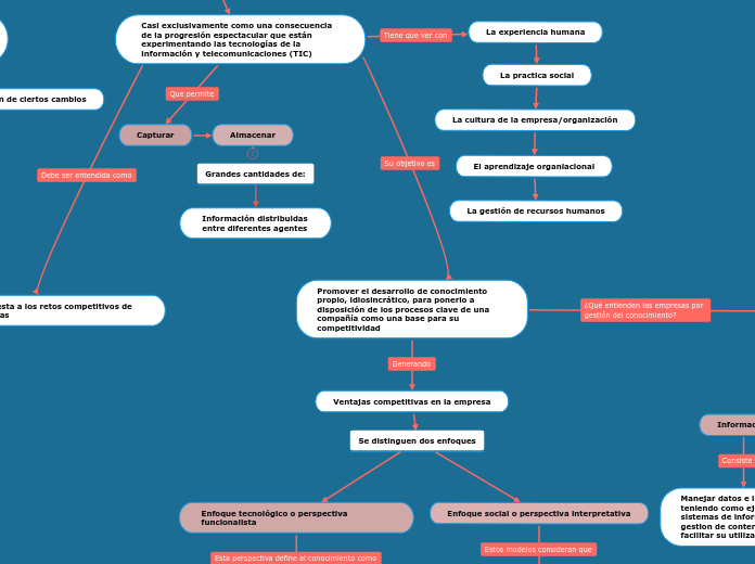
GESTIÓN DEL CONOCIMIENTO Y LA GENERACIÓN DE VALOR EN LAS ORGANIZACIONES
100
%
200%
150%
100%
75%
50%
Ajustar diagrama en página
Haga clic aquí para
centrar el diagrama.
Ha terminado su presentación
Reiniciar
Nota
{title}
{assignedTo}
iniciar
terminar
Votar
Enlace
El enlace ha sido copiado en su portapapeles.
Agregar un comentario...
Mostrar niveles
1
2
3
Todo