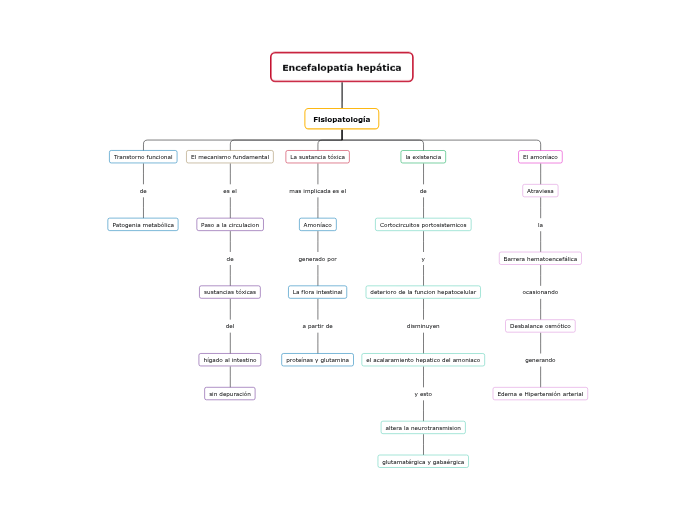
Encefalopatía hepática
Fisiopatología
Transtorno funcional
de
Patogenia metabólica
El mecanismo fundamental
es el
Paso a la circulacion
de
sustancias tóxicas
del
hígado al intestino
sin depuración
La sustancia tóxica
mas implicada es el
Amoníaco
generado por
La flora intestinal
a partir de
proteínas y glutamina
la existencia
de
Cortocircuitos portosistemicos
y
deterioro de la funcion hepatocelular
disminuyen
el acalaramiento hepatico del amoniaco
y esto
altera la neurotransmision
glutamatérgica y gabaérgica
El amoníaco
Atraviesa
la
Barrera hematoencefálica
ocasionando
Desbalance osmótico
generando
Edema e Hipertensión arterial
