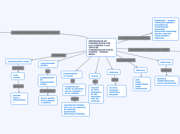
Puede ser
se da
ES
Como
se
Constituido por
Es
de ve ser
pue de ser
LA COMUNICACION CORPORATIVA
IMPORTANCIA DE LA ATENCION AL CLIENTE
ELEMENTOS DE GENERAN SACTISFACION AL CLIENTE
SE CLASIFICAN EN
SEDISTINGUE

IMPORTANCIA DE COMUNICACION CON LOS CLIENTES Y LOS TIPOS DE COMUNICACION CON EL CLIENTE YESSICA MEJIA

Comunicación verbal

Oral escrita

precisa clara y bidireccional

Comunicación grafica

complemento de comunicación verbal

Apoyo grafico Icono señales y cuadros

Comunicación no verbal

Transmite por medio de acciones que se realizan y no se realizan

expresiones faciales Tono de voz patrones de contacto movimiento, diferencias cultuales

formal

Función de nivel jerárquico de l@s comunicación del contexto

Informal

en unas relacione efectivas o simpatía

Asíncrono

Escritura colaborativa foro corres electrónicos

Síncrono

Chat Video conferencias audio conferencia

Cortesía y amabilidad de los empleados Dedicación del tiempo oportuno para cada cliente eficacia en la resolucion de conflictos.

-Amabilidad y trato recibido Tiempo de espera de recepción de --los servicios Disposición de la organización para resolver -problemas rapidez en la entrega de servicios

Publicidad , imagen relaciones publica y campañas de comunicación patrocinio, promoción marketing directo, internet redes sociales objetivos.