Innovación Educativa

CALIDAD DE LA EDUCACIÓN,
INNOVACIÓN Y MEJORA

¿POR QUÉ ES IMPORTANTE LA INNOVACIÓN EN EDUCACIÓN?

La innovación en los tiempos
actuales

La innovación como aspecto central del nuevo escenario social.

Es necesaria para lograr la modernización de una escuela para adaptarse a los tiempos modernos.

Esta fundamentada sobre el aprendizaje.

La educación es central a la formación de la cultura(no solo moda) de innovación

Construye una dinámica de acciones estableciendo una reflexión permanente.

Constante sistematización.

Capacidad humana de transformar, crear y recrear el mundo.

No se da por generación espontanea

Deben ser organizadas y planificadas

Resultante de un proceso grupal, por medio del debate, dialogo y negociación.

CALIDAD DE LA EDUCACIÓN E INNOVACIÓN

La calidad de la educaciòn esta relacionado con el ideal de la sociedad e institucion que se quiere construir

OREALC/UNESCO, 2007 (Derechos humanos)

Educación para la igualdad y la equidad

Educación relevante

Educación pertinente

Educación contextualizada en el territorio

Interculturalidad

¿Con qué significados se ha identificado
a la innovación educativa?

Años 60

Proveniente de la administracion

Años 70 y 80

Movimiento innovador

Protagonismo de los docentes

Nuevos tiempos, cambios educativos

Años 90

Reformas educativas

Modelos de descentralización

Autonomia de los centro educativos

Incorporación Tics en la educación.

Modalidades de investigacion-accion.

Auto evaluacion

Sistematización y reflexión sobre las practicas pedagógicas.

Innovación y mejora.

Comprender si la experiencia que se esta desarrollando apunta efectivamente a las transformaciones

Innovacion

Ruptura con los esquemas y la cultura vigente.

Cambio que incide en algún aspecto estructural de la educación para mejorar su calidad

Mejora

Ampliar horas de aprendizaje

Introducción de computadoras o bibliotecas

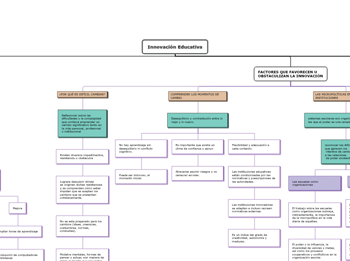
FACTORES QUE FAVORECEN U
OBSTACULIZAN LA INNOVACIÓN

¿POR QUÉ ES DIFÍCIL CAMBIAR?

Reflexionar sobre las dificultades y la complejidad que conlleva emprender un cambio significativo tanto en la vida personal, profesional o institucional

Existen diversos impedimentos, resistencia u obstáculos

Lograra descubrir dónde
se originan dichas resistencias y se comprenden cómo estas impiden que se acepten los cambios que se presentan
cotidianamente.

No se esta preparado para los cambios (ideas, creencias, costumbres, normas, conductas).

Modelos mentales, formas de pensar y actuar, son manera de mirar el mundo que nos rodea.

COMPRENDER LOS MOMENTOS DE CAMBIO

Desequilibrio y contradicción entre lo viejo y lo nuevo.

No hay aprendizaje sin desequilibrio ni conflicto cognitivo.

Puede ser doloroso, el momento inicial.

Es importante que exista un clima de confianza y apoyo

Atreverse asumir riesgos y no censurar errores.

Flexibilidad y adecuación a cada contexto.

Las instituciones educativas están condicionadas por las normativas y prescripciones de las autoridades.

Las instituciones innovadoras se adaptan e incluso recrean normativas externas.

Es un índice del grado de creatividad, autonomía y madurez.

LAS MICROPOLÍTICAS EN LAS INSTITUCIONES

sistemas escolares son organizaciones políticas en las que el poder es una característica organizativa.

reconocer las dificultades que generan los
intentos de cambio, debido a las relaciones
de poder existentes.

Las escuelas como organizaciones

El trabajo sobre las escuelas como organizaciones subraya,
indirectamente, la importancia de la micropolítica en la vida diaria de aquéllas.

El poder y la influencia, la diversidad de valores y metas, así como los procesos cooperativos y conflictivos en la organización escolar.

La micropolítica y cambio educativo

las estructuras y los procesos micropolíticos son fundamentales para el cambio y la innovación, así como la estabilidad y el mantenimiento de los centros escolares.

procesos convergentes y divergentes como las estructuras constituyen el “estado” político de una organización escolar.

Factores que dificultan los cambios

La fuerza del status quo –sus principios, su visión, su patrón de relaciones de poder, su sentido de la tradición.

Durante los periodos de cambio, la interacción micropolítica tiende a intensificarse.

Factores que favorecen los cambios

El liderazgo facilitador, mediante los principios
del gobierno compartido, contribuyó al sentido de eficacia política por parte de los docentes.

la participación política de los docentes en la toma de decisiones escolares.

la autonomía del aula y la crítica reflexiva sobre el currículum y la instrucción con la reestructuración exitosa de los centros.

Las dinámicas de cambio-ambigüedad, falta de certeza, incertidumbre y la complejidad de metas, provocan y exacerban tales interacciones intensificadas

En las organizaciones tradicionales el cambio suele ser una imposición jerárquica

Los docentes intercambian lealtad, a cambio del apoyo de los directores cuando surgen conflictos con estudiantes y padres.

CARACTERÍSTICAS DE LAS
ESCUELAS QUE INNOVAN

SEÑAS DE IDENTIDAD DE LAS ESCUELAS INNOVADORAS

Las instituciones que asumen desafíos buscan constantemente nuevas ideas y formas para lograr un mayor desarrollo de los docentes, de los alumnos y de la propia institución.

1. La capacidad de innovar y de
emprender

2. La innovación también supone un proceso constante de búsqueda y de indagación de nuevas ideas o propuestas.

3. Existe una voluntad de cambiar las concepciones, actitudes y prácticas.

4. El compromiso y la voluntad de los docentes

5. Se llevan a cabo procesos de
reflexión crítica para no caer en una práctica rutinaria

6. Existe una apertura al intercambio con otros docentes

7. Se fomenta un ambiente de
colaboración y trabajo en equipo.

EL PROCESO DE LA
INNOVACIÓN EDUCATIVA

La innovación es un proceso que lleva tiempo y que nunca está totalmente acabado, ya que la escuela es un
sistema vivo y cambiante.

Fase 1: Intencionalidad

Es la comunidad
educativa la que se
interroga acerca de lo
que quiere transformar
y por qué.

Define el horizonte
hacia el cual llegar

Fase 2: Planificación

elaboración de una
programación que
permita conocer cómo
se va a implementar el
cambio requerido

información sobre la
situación de partida.

Identificar a
los promotores,
participantes, expertos
o beneficiarios de la
experiencia educativa
innovadora.

Establecer indicadores
para monitorear y
evaluar la experiencia
innovadora

Fase 3: Identificación
de recursos

Identificar los recursos
materiales, humanos,
tecnológicos,
infraestructura con
los que se cuenta y
con los que
no se dispone.

Fase 4:
Implementación y
desarrollo

Poner
en práctica la
planificación

Registrar las acciones
emprendidas, los
resultados

Parte de una reflexión
permanente con las
pausas necesarias para
encaminar y redirigir las
acciones.

flexibilidad

Fase 5: Evaluación
y balance

Cómo resultó todo el
proceso, los resultados
que se obtuvieron,
las lecciones que se
aprendieron.

Definición de
instrumentos a
utilizarse

Identificar fuentes de
información y plazos

Analizar la
información.

Apoyarse en
especialistas.

Fase 6:
Sistematización

Redefinición de
la experiencia y
liderazgo de los
actores.