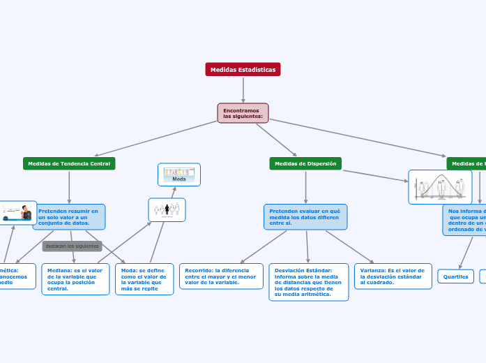
Medidas Estadísticas
Encontramos las siguientes:
Medidas de Tendencia Central
Pretenden resumir en
un solo valor a un
conjunto de datos.
Media Aritmética:
es lo que conocemos
como Promedio
Mediana: es el valor
de la variable que
ocupa la posición
central.
Moda: se define
como el valor de
la variable que
más se repite
Medidas de Dispersión
Pretenden evaluar en qué
medida los datos difieren
entre sí.
Recorrido: la diferencia
entre el mayor y el menor
valor de la variable.
Desviación Estándar:
informa sobre la media
de distancias que tienen
los datos respecto de
su media aritmética.
Varianza: Es el valor de
la desviación estándar
al cuadrado.
Medidas de Posición
Nos informa del lugar
que ocupa un dato
dentro de un conjunto
ordenado de valores.
Quartiles
Percentiles



