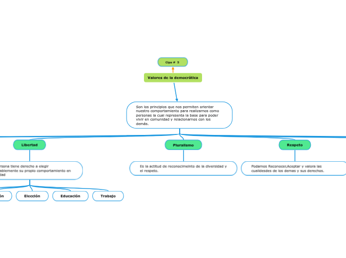
Valores de la democrática

Son los principios que nos permiten orientar nuestro comportamiento para realizarnos como personas la cual representa la base para poder vivir en comunidad y relacionarnos con los demás.

Justicia

Respeto a los derechos y libertades de cada persona.

Igualdad

Hante la ley todo somo iguales debe garantizar que cada persona tenga los mismo derechos y obligaciones.

Libertad

Toda persona tiene derecho a elegir responsablemente su propio comportamiento en la sociedad

Pensamineto

Expresión

Elección

Educación

Trabajo

Pluralismo

Es la actitud de reconocimeinto de la diversidad y el respeto.

Respeto

Podamos Reconocer,Aceptar y valora las cualidesdes de los demas y sus derechos.

Participación

Hacen integrarse en la toma de decisiones

Solidaridad

Representa la cooperaccion de todas las personas y entre paises para resolver problemas comunes.

Tolerancia

Aceptar y valorar la opinión diferente

Cipa # 5