Оргсхема Маркетинг и Продажи
Ассортимент
Создание ассортимента
Поставщики
Каталог товаров
Ценообразование
Наличие
Продвижение ассортимента
ЦКП ДОСТУПНЫЕ ДЛЯ ЗАКАЗА ТОВАРЫ И УСЛУГИ В КАТАЛОГЕ С АКТУАЛЬНЫМИ ЦЕНАМИ, ОСТАТКАМИ И УСЛОВИЯМИ ПРОДАЖИ
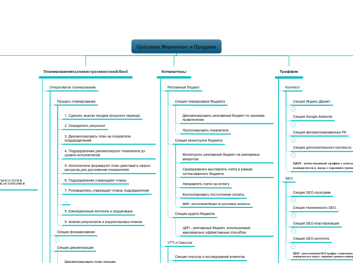
Планирование(административное)undefined
Оперативное планирование
Процесс планирования
1. Сделать анализ продаж прошлого периода
2. Определить результат
3. Декомпозировать план на показатели поздразделений
4. Подразделения декомпозируют показатели до уровня исполнителей
5. Исполнители формируют план действий и запрос ресурсов для достижения показателей
6, Подразделения утверждают планы
7. Руководитель утверждает планы подразделений
...
8. Еженедельный контроль и кординация
9. Анализ результатов и корректировка планов
Секция формирования
Секция декомпозиции
Декомпозировать план продаж
Секция KPI
Секция согласования
Секция утверждения
Секция координации
Секция контроля исполнения
Квартальное планирование
Секция формирования
Секция согласования
Управление
Секция воронки продаж
Секция анализа причин проигрыша
Конвертеры
Рекламный бюджет
Секция планированя бюджета
Декомпозировать рекламный бюджет по каналам привлечения
Прогнозировать показатели
Секция мониторнга бюджета
Мониторить рекламный бюджет на рекламных аккаунтах
Своевременно выставлять счета в рамках согласованного бюджета
Направлять счета на оплату
Контролировать поступление оплаты
ЦКП - достаточный бюджет на рекламных аккаунтах
Секция аудита бюджета
ЦКП - рекламный бюджет, используемый максимально эффективным способом
УТП и Смыслы
Секция опросов и исследований клиентов
Секция исследований УТП конкурентов
Отбирать конкурентов для анализа
как прямых конкурентов, так и лучших в России
Организовывать анализ
Координировать ход работ
Анализировать УТП конкурентов на основе потребностей ЦА
Анализировать проблемы и негативные отзывы о конкурентах
включать в анализ нашу компанию
Собирать и структурировать данные
Формировать и предоставлять отчеты
ЦКП - данные об УТП и слабых сторонах конкурентов и лучших компаний в нише в России
МФА конкурентов
Организовывать МФА конкурентов в отделах продаж
Координировать проведение аналищза
Собирать и структурировать данные
Формировать и предоставлять отчеты
ЦКП - актуальные данные об МФА конкурентов глазами отдела продаж
Секция смысловой упаковки продукта
Опрашивать подразделения компании на предмет реального УТП
Вывлять скрытый потенциал реального УТП компании
Формулировать УТП и Триггеры для ЦА
Формулировать список артефактов и доказательств
Составлять продающие тексты
Тестировать УТП и Триггеры среди ЦА
Оформлять рекомендации по прототипам
Формулировать список требований для внедрения желаемых УТП для ЦА
ЦКП - комплекты УТП и Триггеров для ЦА, повышающие конверсии на всех этапах продаж конкретного продукта
Секция визуальной упаковки
Копирайтинг
Конвертеры
Интеграция и Аналитика
Повышение конверсии
Траффик
Контекст
Секция Яндекс.Директ
Секция Google.Adwords
Секция автоматизированных РК
Секция дополнительного контекста
ЦКП - качественный трафик с контекста, который конвертится в лиды с хорошим уровнем конверсии
SEO
Секция SEO-программ
Секция технического SEO
Секция SEO-кластеризации
Секция SEO-контента
ЦКП - качественный SEO-трафик с поисковых систем, который конвертится в лиды с хорошим уровнем конверсии
Товарые агрегаторы
Секция управления размещением на ТА
Секция размещения на ТА
ЦКП - целевые заявки с ТА согласно плану, поступающие в отдел продаж
Объявления
Секция управления размещением
Секция автоматического размещения
Секция ручного размещения
Маркетплейсы
ГЕО-сервисы
Секция управления размещением
Секция базового размещения
Секция платного размещения
SMM
Рассылки
Аудио-реклама
Видео
Аналитика
Продажи
Фронт-линия
Телефонные обращения
Электронные обращения
Резервный колл-центр
Мониторинг
Секция настроек алгоритмов распределения
Секция аналитик распределения
Продажа новым клиентам
Секция типовых продаж
Секция Closer
Секция расчетов
Секция оперативного снабжения
Секция диспетчерских продаж
Комплектация коттеджей
Комплектация объектов
Объектовые продажи
