
เกิดองค์ความรู้ใหม่ และข้อเท็จจริงใหม่ๆ
มีพัฒนาการทางวิชาการในสาขาวิชาต่างๆ
ทราบข้อมูลที่แท้จริง รวมทั้งข้อบกพร่อง
เกิดการรู้จักใช้ความคิดอย่างมีเหตุผล
และสร้างทักษะในการแก้ไขปัญหา
เพิ่มพูนทักษะในการเขียนรายงานทางวิชาการ
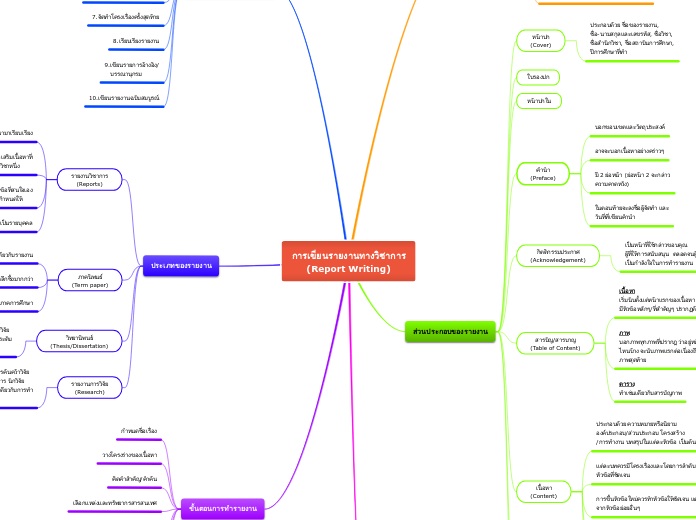
หน้าปก
(Cover)
ประกอบด้วย ชื่อของรายงาน,
ชื่อ-นามสกุลและเลขรหัส, ชื่อวิชา,
ชื่อสำนักวิชา, ชื่อสถาบันการศึกษา,
ปีการศึกษาที่ทำ
ใบรองปก
หน้าปกใน
คำนำ
(Preface)
บอกขอบเขตและวัตถุประสงค์
อาจจะบอกเนื้อหาอย่างคร่าวๆ
มี 2 ย่อหน้า (ย่อหน้า 2 จะกล่าว
ความคาดหวัง)
ในตอนท้ายจะลงชื่อผู้จัดทำ และ
วันที่ที่เขียนคำนำ
กิตติกรรมประกาศ
(Acknowledgement)
เป็นหน้าที่ใช้กล่าวขอบคุณ
ผู้ที่ให้การสนับสนุน ตลอดจนผู้ที่
เป็นกำลังใจในการทำรายงาน
สารบัญ/สารบาญ
(Table of Content)
เนื้อหา
เริ่มนับตั้งแต่หน้าแรกของเนื้อหา
มีหัวข้อหลักๆ/ที่สำคัญๆ ปรากฏด้วย
ภาพ
บอกภาพทุกภาพที่ปรากฎ ว่าอยู่หน้า
ไหนบ้าง จะนับภาพแรกต่อเนื่องถึง
ภาพสุดท้าย
ตาราง
ทำเช่นเดียวกับสารบัญภาพ
เนื้อหา
(Content)
ประกอบด้วย ความหมายหรือนิยาม
องค์ประกอบ/ส่วนประกอบ โครงสร้าง
/การทำงาน บทสรุปในแต่ละหัวข้อ เป็นต้น
แต่ละบทควรมีโครงเรื่องและโดยการลำดับ
หัวข้อที่ชัดเจน
การขึ้นหัวข้อใหม่ควรทำหัวข้อให้ชัดเจน แตกต่าง
จากหัวข้อย่อยอื่นๆ
แบ่งย่อหน้าให้เหมาะสม
ตรวจสอบคำผิด, ขนาด, รูปแบบตัวอักษร
บรรณานุกรม/เอกสารอ้างอิง
(bibliography/reference)
เป็นรายชื่อเอกสารที่นำมาเขียน
รางานทั้งหมด เรียงตามตัวอักษร
ก-ฮ หรือ A-Z และภาษาไทยจะขึ้นก่อน
ภาคผนวก
(Appendix)
ไม่จำเป็นต้องมีในรายงานทุกฉบับ ส่วนใหญ่จะแนบ
ตัวอย่างต่างๆที่เกี่ยวข้องกับการทำรายงานนั้น
1.เลือกและกำหนดหัวข้อ
2.อ่านข้อมูลของเนื้อหา
3.จัดทำเค้าโครงรายงาน
4.รวบรวมบนนณานุกรม
5.อ่านและจดบันทึก
6.ใช้สารสนเทศจากแหล่งต่างๆ
7.จัดทำโครงเรื่องครั้งสุดท้าย
8.เรียบเรียงรายงาน
9.เขียนรายการอ้างอิง/
บรรณานุกรม
10.เขียนรายงานฉบับสมบูรณ์
รายงานวิชาการ
(Reports)
ศึกษาค้นคว้าและนำมาเรียบเรียง
ค้นคว้าเพิ่มเติ่มเพื่อเสริมเนื้อหาที่
เรียนในรายวิชาใดวิชาหนึ่ง
ผู้ทำอาจเลือกหัวข้อที่สนใจเอง
หรือผู้สอนเป็นผู้กำหนดให้
ทำเป็นกลุ่มหรือเป็นรายบุคคล
ภาคนิพนธ์
(Term paper)
เช่นเดียวกับรายงาน
มีรายละเอียดลึกซึ้งมากกว่า
ใช้เวลา 1 ภาคการศึกษา
วิทยานิพนธ์
(Thesis/Dissertation)
เป็นรายงานผลของการค้นคว้าวิจัย
เป็นส่วนหนึ่งของการศึกษาในระดับ
บัณฑิตศึกษา
รายงานการวิจัย
(Research)
เป็นรายงานผลของการค้นคว้าวิจัย
ของอาจารย์ นักวิชาการ นักวิจัย
ศึกษาค้นคว้าลักษณะเดียวกับการทำ
วิทยานิพนธ์
กำหนดชื่อเรื่อง
วางโครงร่างของเนื้อหา
คิดคำสำคัญ/คำค้น
เลือกแหล่งและทรัพยากรสารสนเทศ
สืบค้นสารสนเทศในระบบมือ /
ใช้ IT เป็นเครื่องมือ
ประเมิน วิเคราะห์ และสังเคราะห์สารสนเทศ
เรียบเรียงและนำเสนอรายงาน
สิ่งพิมพ์ที่เรียบเรียงขึ้นอย่างมีระบบระเบียบ
จากการศึกษาค้นคว้า สำรวจ สัมภาษณ์ เป็นต้น
อาจจะเขียนขึ้นเพื่อประกอบการศึกษาค้นคว้า
สำหรับวิชาใดวิชาหนึ่ง