
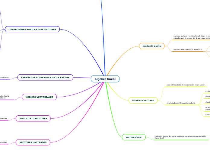
número real que resulta al multiplicar el producto de sus módulos por el coseno del ángulo que forman
PROPIEDADES PRODUCTO PUNTO
Conmutativa
A · B= B·A
Asociativa
m (A·B)=(MA)·B=A·(mB)
Distributiva
A·( B+C)=A·B+A·C
pues el resultado de la operación es un vector.
propiedades del Producto vectorial
el producto vectorial no es asociativo
cancelación por ortogonalidad
distributividad por derecha e izquierda
la anulación del producto vectorial proporciona la condición de paralelismo entre dos direcciones
anticonmutativa
cualquier vector del plano se puede poner como combinación lineal de ell
Igualdad de dos vectores
tienen la misma magnitud, dirección y sentido, en lo único que no son iguales es en su punto de aplicación.
Suma de los Vectores
se pueden sumar dos o más vectores si tienen las mismas unidades de medida
Propiedad de Vectores libres
permitirá realizar ejercicios de manera gráfica
Ley conmutativa de la adición de vectores
Es lo mismo sumar un vector A con un vector
Negativo de un vector (Resta de vectores)
i éste tiene la misma magnitud y dirección, pero su sentido es contrario
suma de vectores
suma de dos o más vectores da como resultado otro vector
método algebraico
método directo
geometría analítica
polígono
triángulo
paralelogramo
multiplicacion de vectores
Producto de un vector por un escalar
Para multiplicar un vector por un escalar, multiplique cada componente por el escalar.
Producto escalar
toma dos secuencias de números de igual longitud y retorna un único número.
Producto vectorial
operación binaria entre dos vectores en un espacio tridimensional.
Producto mixto
es una operación entre tres vectores
Resta de vectores
resta de dos o más vectores da como resultado otro vector
geometría analítica
polígono
triángulo
paralelogramo
metodo algebraico
método directo
conjunto de elementos ordenados en renglon o columna
se basa en generalizar a espacios vectoriales abstractos la noción de módulo de un vector de un espacio euclídeo
sistema de coordenadas ortogonales
puede tener cualquier dirección, pero su módulo es unidad