ASD (Autism Spectrum Disorder) - Mappa Mentale

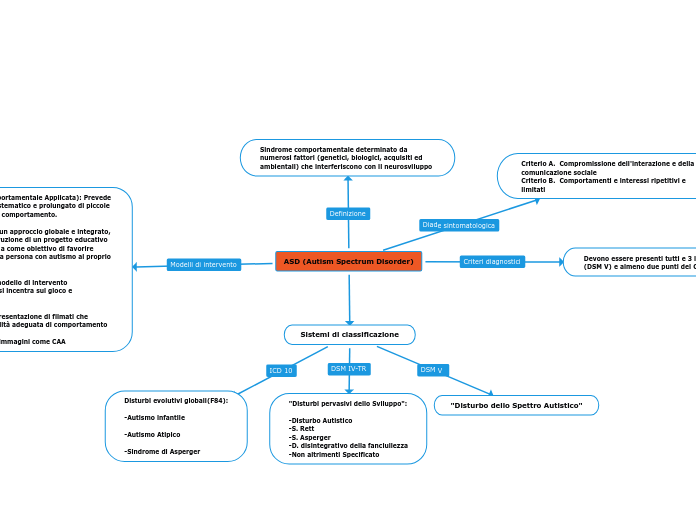
ASD (Autism Spectrum Disorder)

Sindrome comportamentale determinato da numerosi fattori (genetici, biologici, acquisiti ed ambientali) che interferiscono con il neurosviluppo

Sistemi di classificazione

Disturbi evolutivi globali(F84):

-Autismo infantile

-Autismo Atipico

-Sindrome di Asperger

"Disturbi pervasivi dello Sviluppo":

-Disturbo Autistico
-S. Rett
-S. Asperger
-D. disintegrativo della fanciullezza
-Non altrimenti Specificato

"Disturbo dello Spettro Autistico"

Criterio A. Compromissione dell'interazione e della comunicazione sociale
Criterio B. Comportamenti e interessi ripetitivi e limitati

Devono essere presenti tutti e 3 i punti del Criterio A (DSM V) e almeno due punti del Criterio B (DSM V)

ABA (Analisi Comportamentale Applicata): Prevede l'insegnamento sistematico e prolungato di piccole unità misurabili di comportamento.

TEACCH: propone un approccio globale e integrato, attraverso la costruzione di un progetto educativo individualizzato. Ha come obiettivo di favorire l'adattamento della persona con autismo al proprio ambiente di vita.

Modello Denver: modello di intervento prescolastico che si incentra sul gioco e sull'interazione.

Video Modeling: presentazione di filmati che illustrano la modalità adeguata di comportamento

PECS: Scambio di immagini come CAA

Egin klik hemen zure diagrama zentratzeko.
Egin klik hemen zure diagrama zentratzeko.