
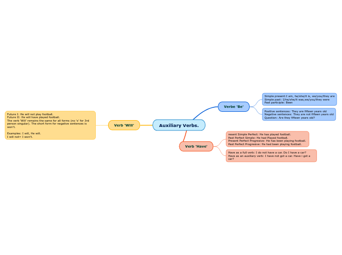
Simple present:I am, he/she/it is, we/you/they are
Simple past: I/he/she/it was,we/you/they were
Past participle: Been
Positive sentences: They are fifteen years old
Negative sentences: They are not fifteen years old
Question: Are they fifteen years old?
resent Simple Perfect: He has played football.
Past Perfect Simple: He had Played football.
Present Perfect Progresive: He has been playing football.
Past Perfect Progresive: He had been playing football.
Have as a full verb: I do not have a car. Do I have a car?
Have as an auxiliary verb: I have not got a car. Have i got a car?
Future I: He will not play football.
Future II: He will have played football.
The verb ‘Will’ remains the same for all forms (no ‘s’ for 3rd person singular). The short form for negative sentences is won’t.
Examples: I will, He will.
I will not= I won’t.