
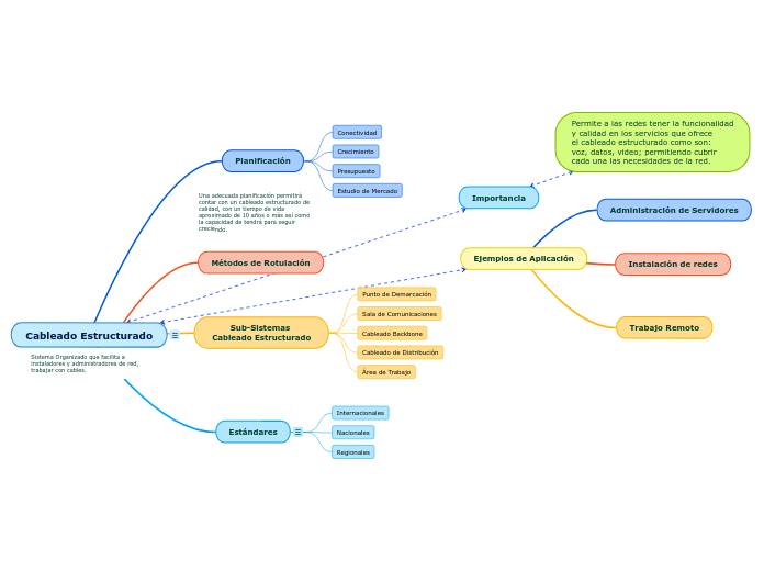
Sistema Organizado que facilita a instaladores y administradores de red, trabajar con cables.
Conectividad
Crecimiento
Presupuesto
Estudio de Mercado
Punto de Demarcación
Sala de Comunicaciones
Cableado Backbone
Cableado de Distribución
Área de Trabajo
EstándaresExisten estándares internacionales, nacionales y regionales, es importante comprender la nomenclatura precisa utilizada en su región
Internacionales
Nacionales
Regionales