
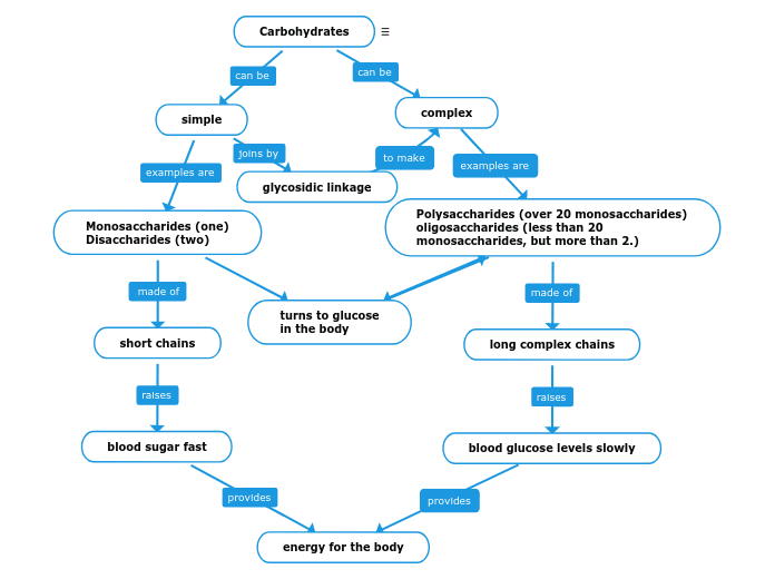
Carbohydrates
Monosaccharides (one)
Disaccharides (two)
short chains
blood sugar fast
energy for the body
turns to glucose
in the body
Polysaccharides (over 20 monosaccharides)
oligosaccharides (less than 20 monosaccharides, but more than 2.)
long complex chains
blood glucose levels slowly
glycosidic linkage