
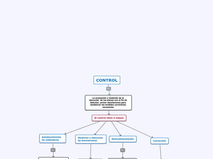
El control tiene 4 etapas
Establecimiento de estándares
La unidad de medida sirve como modelo, guía o patrón con base la cual se efectúa el control.
Medicion y deteccion de desviaciones
Consiste en medir la ejecución y los resultados de acuerdo con los estándares.
Retroalimentación
Informar los resultados y medidas correctivas que se aplicaran, con información de calidad.
Corrección
Antes de una acción correctiva, es importancia reconocer si la desviación es un síntoma, o una causa.
EL CONTROL CUENTA CON 7 PRINCIPIOS
ESQUILIBRIO
A cada grupo debe proporcionarle el grado de control correspondiente.
LOS OBJETIVOS
El control existe en función de los objetivos.
OPORTUNIDAD
El control, para que sea eficaz, y oportuno, debe de aplicarse antes de que se efectúe el error.
DESVIACIONES
Todas las desviaciones deben de ser analizadas detalladamente.
COSTEABILIDAD
Todo sistema de control debe justificar el costo que este represente en tiempo y dinero.
EXCEPCION
Debe aplicarse el control preferentemente, a las actividades excepcionales.
LA FUNCIÓN CONTROLADA
Este principio es básico, ya que la persona la función que realiza el control no debe de estar involucrada con la actividad a controlar.