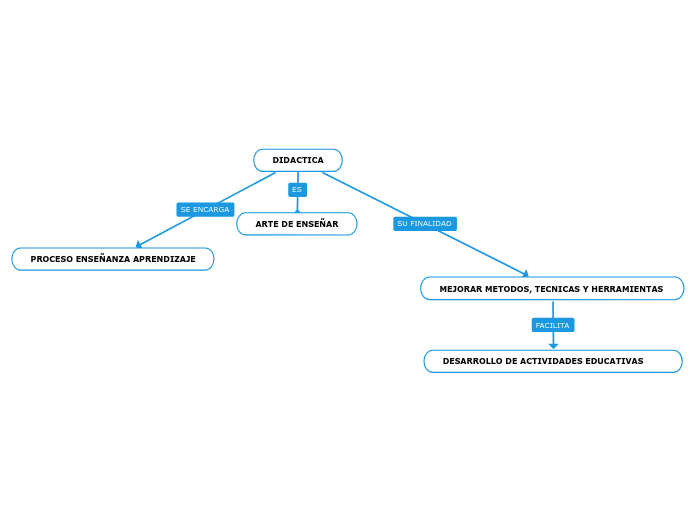
FACILITA
SU FINALIDAD
SE ENCARGA
ES
DIDACTICA
ARTE DE ENSEÑAR
PROCESO ENSEÑANZA APRENDIZAJE
MEJORAR METODOS, TECNICAS Y HERRAMIENTAS
DESARROLLO DE ACTIVIDADES EDUCATIVAS
DIDACTICA
100
%
200%
150%
100%
75%
50%
Fit diagrama
Egin klik hemen
zure diagrama zentratzeko.