
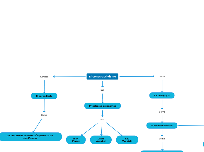
El aprendizaje
Como
Un proceso de construcción personal de significados
Principales exponentes
Son
Jean
Piaget
David
Ausubel
Lev
Vygotski
La pedagogía
Se ve
El constructivismo
Como
Un instrumento para lograr
conocimiento significativo.
Para
El docente
En
La enseñanza
El estudiante
En
El aprendizaje
En
Educación
Consta de
Pros
Suponen una enseñanza
de calidad
Garantiza conocimientos
y motivación por el saber
Proporciona el razonamiento
y la experiencia en base a
la realidad
Contras
Proceso mas lento
Evaluación
compleja
Los maestros
deben recibir
formación con
modelos adecuados