
+
Sencillo
No hay variables
A sus instrucciones se les llama etiquetas o marcas
Se permite escribir hipertexto
El que interpeta el lenguaje es el navegador
FireFox
Microsoft Edge
Subtopic
Chrome
NetScape
Es pasivo, por lo tanto el usuario no tendra interaccion con el codigo
Subtopic
<HTML>, <HEAD>,TITLE>
<H1, H2, H3....>
Headinge
Los títulos son de mucha importancia, entre menor sea el número el texto escrito en la etiqueta será mucho más grande. Siendo <H1> El más grande y llamativo </H1>
<ADDRESS><<CODE>,
<SUB>(Superscript),
<DEL>(stike Throughi)
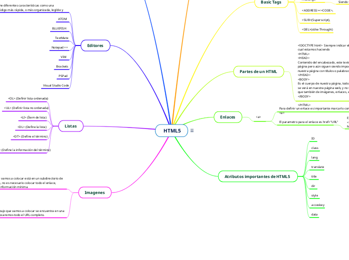
<!DOCTYPE html> Siempre indicar el tipo de documento el cual estamos haciendo
<HTML>
<HEAD>
Contenido del encabezado, este texto no aparecerá en nuestra página pero aún siguen siendo importantes para catalogar nuestra página con títulos o palabras clave
</HEAD>
<BODY>
Es el cuerpo de nuestra página, todo lo que coloquemos aquí, se verá en nuestra página web, y no solo hablo de texto sino que también de imágenes, enlaces, etc.
</BODY>
</HTML>
<a>
Para definir un enlace es importante marcarlo con el atributo <a>
El parametro para el enlace es href="URL"
Ejemplo
<a href="https://www.mindomo.com/">Pulse aqui para crear tu Mindmap </a>
ID
class
lang
translate
title
dir
style
acceskey
data
HTML 1991
HTML+ 1993
HTML 2.0 1995
HTML3.2 1997
HTML 4.01 1999
XHTML 1.0 2000
HTML5 2012
XHTML5 2013
Cada Editor tiene diferentes características como una redacción de código más rápida, o más organizada, legible y entendible
ATOM
BLUEFISH
TextMate
Notepad ++
VIM
Brackets
PSPad
Visual Studio Code
<OL> (Definir lista ordenada)
<UL> (Definir lista no ordenada)
<LI> (Ítem de lista)
<DL> (Define la lista)
<DT> (Define el término)
<DD> (Define la información del término)
Ejemplo
Perro: <DT>
Animal de cuatro patas que ladra. <DD>
Si la imagen que vamos a colocar está en un subdirectorio de nuestro proyecto, no es necesario colocar todo el enlace, basta con dar la información mínima.
Tambien podemos colocar un parametro de la directiva <IMG> el cual es alt="Texto" el cual sirve para colocar un texto alternativo, esto se usa debido a que hay programas lectores de HTML que no tienen capacidad grafica tengan la facilidad de saber que imagen o referencia se colocó en el codigo
Ejemplo
<img src="garabato.gif" alt="garabato"><p>
Si la imagen o dibujo que vamos a colocar se encuentra en una web externa, colocaremos todo el URL completo.
Puedes colocar todo el código separado de la estructura HTML para que las líneas de código no sean tan extensas y que estas mismas líneas de código no interfieran entre sí.
De forma rápida e intuitiva puedes diseñar una página web como tú quieras, porque al momento de crear una página web, es tu página web, tu esencia se ver reflejada en el diseño de la página de forma innovadora y personalizada.
Es el lenguaje que maneja el diseño y la disposición de nuestra página web, por así decirlo son un tipo de reglas para indicarle a nuestro sitio web como quiero mostrar la información al usuario.
De forma en que podamos mostrar la información al usuario de forma más clara y concisa, danto también paso a diferentes plataformas como lo son los Celulares