
Redes de comunicaciones interconectadas entre sí
Añada su texto
Internet
Historia
Se creó en la década de los 60 como un proyecto gubernamental militar

Internet
Los orígenes de Internet se remontan a 1969 cuando, en el contexto de la Guerra Fría
.
El uso de internet se extendió en Occidente luego de la entrada en funcionamiento de la WWW, en 1990
.
1995 el uso de internet se ha multiplicado por 100, alcanzando en la actualidad a más de la tercera parte de la población mundial
.
Las bases pre-internet (1956-1966)
Diseñar un sistema de comunicación militar

.
La primera red de computadoras: ARPANET (1967-1972)
Nació del deseo de intercambiar información a largas distancias
Añada su texto
La explosión comercial de Internet (1995-2000)
Aparición de las computadoras personales, y por otro a la invención de la World Wide Web (WWW)
.
La Web 2.0 (2000-2003)
Evolucionaron para poder tener audio y video, además de otras funciones, a través de "plug-ins" o complementos.
.
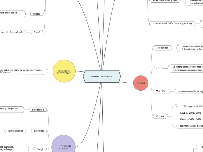
Internet móvil (2004 hasta el presente)
La aparición de los teléfonos inteligentes (smartphones)
.
Fibra óptica
Filamento delgado de vidrio o de plástico, a través del cual viajan pulsos de luz láser o led

.
4G
La cuarta generación de tecnología en telecomunicaciones móviles.

.
Velocidad
se mide en megabits por Segundo (Mbps)

.
Precios
• Fibra óptica de 400$ a 500$
• ADSL de 400$ a 500$
• 4G entre 200$ y 300$
• Internet satelital desde 700$ a 1000$
.
(la Web) nació en el CERN, el Centro Europeo de Física Nuclear, en Ginebra (Suiza), de la mano del ingeniero y físico británico Tim Berners-Lee
• Proyecto Memex
Una máquina que podía encontrar información en libros, grabaciones y comunicaciones almacenadas en su interior mejorando considerablemente el tedioso proceso de búsqueda

.
• Proyecto Xanadú
En 1960 Ted Nelson, anunció un nuevo proyecto para desarrollar una interfaz para ordenadores, se llamaba Xanadu y lo anunció en la universidad de Chapman)
.
• TIM BERNERS-LEE
plataforma a la que ha llamado Solid, un sistema que pone toda la información personal en un mismo espacio
.
Es un tipo de tecnología multimedia que envía contenidos de vídeo y audio a su dispositivo conectado a Internet
.
Permite acceder a contenidos (TV, películas, música, pódcast) en cualquier momento que lo desee
Aplicación de mensajería instantánea

.
La red social más visitada en el mundo
.
TikTok
Red social de origen chino tan popular por su función de grabar, editar y compartir videos cortos, de entre 15 y 60 segundos
.
Spotify
Plataforma para escuchar música gratis con un anuncio o pagando
.
Gmail
servicio de email web
.
negocio de compra y venta de bienes y servicios a través de Internet.
Mercado libe
.
Shein

.
Amazon
.
Blackboard
Aplicación dedicada a la enseñanza y a la gestión de comunidades en línea.
.
Liverpool
Tienda en línea
.
El buscador más usado en todo el mundo, acaparando el 92% de las búsquedas que se realizan en internet.
.
YouTube
La plataforma de video más grande del mundo y la más visitada, es también el segundo buscador más utilizado a nivel mundial.
.
Twitch
Plataforma de live streaming más conocida a nivel mundial.
.
HTTP
HTTP son las siglas de Hypertext Transfer Protocol, es decir, Protocolo de Transferencia de Hipertexto
URL
URL (Uniform Resource Locator), una forma derivada del URI, define cómo se localiza a un recurso
HTML
HTML (Hypertext Markup Language) define la estructura de las páginas web, la dirección
.
DNS
El sistema de nombres de dominio (DNS) es el directorio telefónico de Internet, El DNS traduce los nombres de dominio a direcciones IP para que los navegadores puedan cargar los recursos de Internet.