
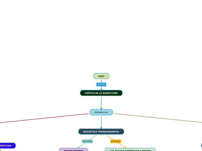
Dividida en:
ESTÉTICA TRANSCENDENTAL
LA SENSIBILIDAD
LAS FORMAS A PRIORI
INTUICIONES PURAS
EL TIEMPO
EL ESPACIO
LAS MATEMATICAS
JUICIOS SINTÉTICOS A PRIORI
se divide en
GEOMETRIA
ARITMÉTICA
DIALÉCTICA TRANSCENDENTAL
ENTENDIMIENTO
CONCEPTOS
A PRIORI
CATEGORIAS
A POSTERIORI
LOS JUICIOS SINTÉTICOS A PRIORI
FISICA
ANALÍTICA TRANSCENDENTAL
RAZÓN
FENÓMENOS
METAFÍSICA COMO CIENCIA
LAS IDEAS
IDEA DE ALMA
IDEA DE MUNDO
LA IDEA DE DIOS