
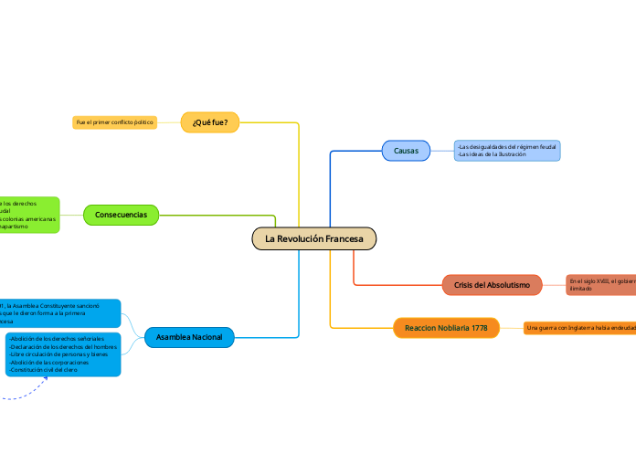
-Las desigualdades del régimen feudal
-Las ideas de la Ilustración
En el siglo XVIII, el gobierno estaba en manos de un monarca e ilimitado
Una guerra con Inglaterra habia endeudado el pais
Fue el primer conflicto ´politico
-Proclamación de los derechos
-Fin del orden feudal
-Influencia en las colonias americanas
-Ascenso del bonapartismo
Entre 1789 y 1791, la Asamblea Constituyente sancionó algunas leyes, las que le dieron forma a la primera Constitución Francesa
-Abolición de los derechos señoriales
-Declaración de los derechos del hombres
-Libre circulación de personas y bienes
-Abolición de las corporaciones
-Constitución civil del clero