MANAGEMENT/ADMINISTRATIVE FUCNTION - Mind Map

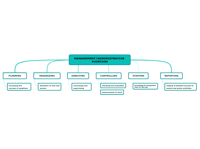
MANAGEMENT/ADMINISTRATIVE FUCNTION

PLANNING

increasing the success of opeations

ORGANIZING

allocation of men and women

DIRECTING

overseeing and supervising

CONTROLLING

checking and evaluation

measurement of work

STAFFING

providing of competent men to the job

REPORTING

making of detailed account of events and police activities.

Egin klik hemen zure diagrama zentratzeko.