
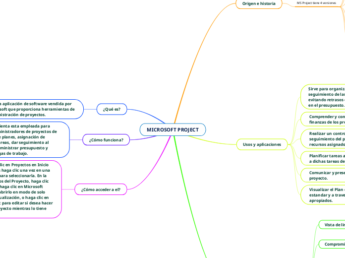
MS Project tiene 4 versiones
Microsoft compro originalmente el software de otra compañía y lanzo su propia versión en 1984 para el sistema operativo Dos. (Fue la primera versión del programa).
Microsoft adquirió todos los derechos del software y produjo la versión 2. Se hizo por primera vez publica y disponible en 1985.
Revisiones rápidas salieron para el entorno operativo de MS DOS en los próximos años.
La versión 4 para DOS fue la ultima versión para este sistema operativo, comercializada en 1987.
La versión mas reciente del software es Ms Project 2016.
Ms Project tuvo un gran impulso con la marca Microsoft, especialmente con el éxito de Windows 3.0 y Windows 95 y mas.
Sirve para organizar y realizar un seguimiento de las tareas de forma eficaz evitando retrasos en las tareas y desfases en el presupuesto.
Comprender y controlar los horarios y finanzas de los proyectos.
Realizar un control, organización y seguimiento del proyecto, su duración y los recursos asignados a las diferentes tareas.
Planificar tareas así como asignar recursos a dichas tareas de manera sencilla.
Comunicar y presentar información del proyecto.
Visualizar el Plan de Proyecto en formatos estandar y a traves de diagramas apropiados.
Vista de linea de tiempo múltiple
Ayuda a visualizar diferentes fases de su plan de proyecto. Puede establecer las fechas de inicio y finalización.
Compromisos de recursos
Su administrador de recursos puede aceptar o rechazar su solicitud.
Vistas de recursos
Espacio para que los administradores de recursos vean y acepten o rechacen todas las solicitudes de recursos.
Mapas de calor de capacidad de recursos
Permite ver rápidamente como se están utilizando sus recursos.
Dígame
Lugar de buscar los recursos de ayuda en linea.
Complementos
Las aplicaciones de los socios de Microsoft se pueden descargar de la misma manera eficiente que las plantillas de la tienda de Office.
Temas nuevos
Coloridos, gris oscuro, o blanco.
Comentarios en la aplicación
Puede realizar comentarios dando sus sugerencias u opiniones en la pestaña "comentario".
Es una aplicación de software vendida por Microsoft que proporciona herramientas de administración de proyectos.
Esta herramienta esta empleada para asistir a administradores de proyectos de desarrollo de planes, asignación de recursos a tareas, dar seguimiento al progreso, administrar presupuesto y analizar cargas de trabajo.
Para ello, haga clic en Proyectos en Inicio rápido y después haga clic una vez en una fila de proyecto para seleccionarla. En la pestaña Proyectos del Proyecto, haga clic en Abrir y luego haga clic en Microsoft Project si desea abrirlo en modo de solo lectura, para visualización, o haga clic en Microsoft Project para editar si desea hacer cambios a su proyecto mientras lo tiene abierto.