
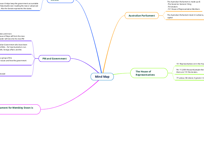
The Australian Parliament is made up of;
-The Governor General / King
-76 Senators
-151 House of Representative Members
The Australian Parliament meet in Canberra, the nations capitol
151 Representatives sit in the House of Reps
Per 112,000 thousand people there is 1 Electorate meaning there are 151 Electorates.
77 Labour, 58 Liberal, 4 greens 12 other
76 Members sit in the Senate
The Cross Bench include Minor Parties or Independent members. An example is Sophie Scamps, independent.
Because it helps keep the government accountable
and help double over reading the new or advanced
bills. Also the Senate represents the states.
The political party with the most votes and more
than majority of the seats in the house of Reps will form the new government, while their political leader will become the new PM
Ministers are members of the Australian Government who have been given an area of responsibility – a portfolio – for how Australia is run. Some areas of responsibility are health, foreign affairs and the environment.
The Cabinet is when the Prime Minister and a group of the
ministers come together to discuss national issues and how the government wants to make Australia a better place.
Department of Education - John King
Department of Veterans Affairs - Robert McDonald