
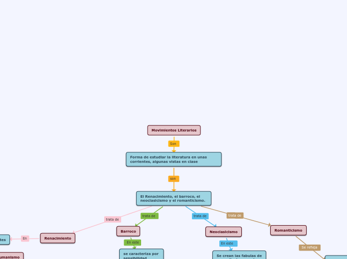
El Renacimiento, el barroco, el neoclasicismo y el romanticismo.
Barroco
se caracteriza por sensibilidad pesimista también en sus pinturas se resaltan colores opacos oscuritos no tan relevantes.
Renacimiento
El renacimiento lleva dos partes
Humanistas
Hacer relevante la belleza del hombre, la naturaleza y el mundo y llevan a cabo la pintura.
Humanismo
Hallar el hombre desde la razon y no desde la fe, se apartan del Dios y se enfocan en le hombre.
Neoclasicismo
Se crean las fabulas de aprendizaje para el hombre en estas se rechaza a fantasía y en sus géneros se destacan algunas como la sátira y la fabula
Romanticismo
Por la lucha de la libertad y derechos, en este el humano tiene cariño a su pueblo en este predomina el sentimiento y la imaginación uno de sus géneros es la prosa y poesía.