
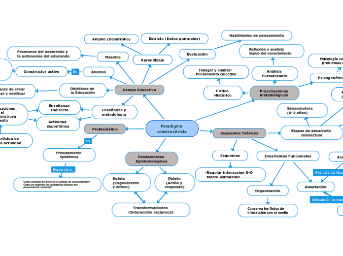
Principalmente Epistémica
Como avanzar de nivel en el estado de conocimiento? Como se originan las categorías básicas del pensamiento racional?
Sujeto (Cognoscente y activo)
Transformaciones (Interacción reciproca)
Objeto (Actúa y responde)
Esquemas
-Regular interaccion S-O -Marco asimilador
Invariantes Funcionales
Organización
Conserva los flujos de interacción con el medio
Adaptación
Etapas de desarrollo Intelectual
Análisis Formalizante
Reflexión y análisis lógico del conocimiento
Psicogenético
Psicología como metodo para problemas epistemológicos
Critico Histórico
Indagar y analizar Pensamiento colectivo
Enseñanza y metodología
Actividad espontánea
Enseñanza Indirecta
Objetivos de la Educación
-Formar seres capaces de crear -Formar para criticar y verificar
Alumno
Constructor activo
Maestro
Promueve del desarrollo y la autonomía del educando
Aprendizaje
Amplio (Desarrollo)
Estricto (Datos puntuales)
Evaluación
Habilidades de pensamiento