
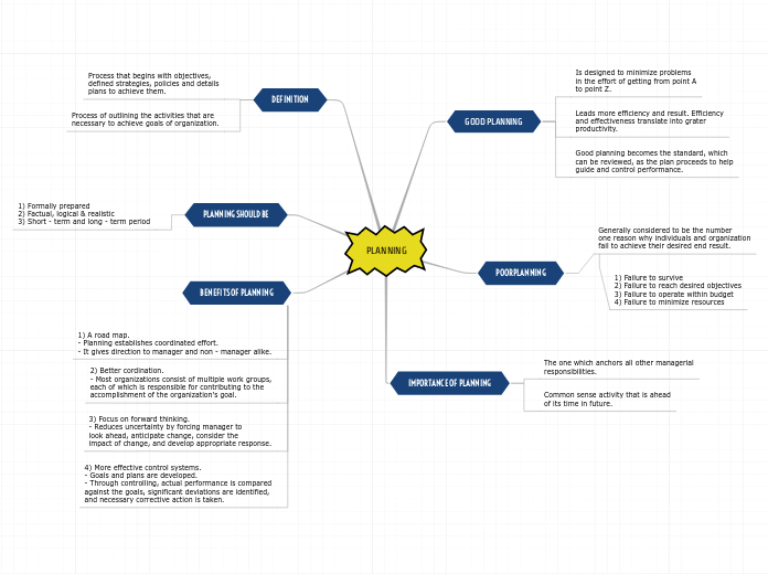
Is designed to minimize problems
in the effort of getting from point A
to point Z.
Leads more efficiency and result. Efficiency
and effectiveness translate into grater
productivity.
Good planning becomes the standard, which
can be reviewed, as the plan proceeds to help
guide and control performance.
Generally considered to be the number
one reason why individuals and organization
fail to achieve their desired end result.
1) Failure to survive
2) Failure to reach desired objectives
3) Failure to operate within budget
4) Failure to minimize resources
The one which anchors all other managerial
responsibilities.
Common sense activity that is ahead
of its time in future.
Process that begins with objectives,
defined strategies, policies and details
plans to achieve them.
Process of outlining the activities that are
necessary to achieve goals of organization.
1) Formally prepared
2) Factual, logical & realistic
3) Short - term and long - term period
1) A road map.
- Planning establishes coordinated effort.
- It gives direction to manager and non - manager alike.
2) Better cordination.
- Most organizations consist of multiple work groups,
each of which is responsible for contributing to the
accomplishment of the organization's goal.
3) Focus on forward thinking.
- Reduces uncertainty by forcing manager to
look ahead, anticipate change, consider the
impact of change, and develop appropriate response.
4) More effective control systems.
- Goals and plans are developed.
- Through controlling, actual performance is compared
against the goals, significant deviations are identified,
and necessary corrective action is taken.