
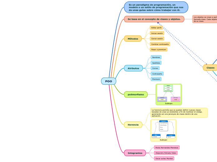
Los objetos se crean a partir de una plantilla llamada clase. Cada objeto es una instancia de su clase.
Editar perfil
Iniciar sesión
Cerrar sesión
Cambiar contraseña
Pasar a premium
Nombres
Apellidos
Correo
Contraseña
Premium
Subtopic
La herencia permite que se puedan definir nuevas clases basadas de unas ya existentes a fin de reutilizar el código, generando así una jerarquía de clases dentro de una aplicación.

Subtopic
Paola Hernandez Mendoza
Alejandro Estrada Vides
Oscar avilez Montiel