
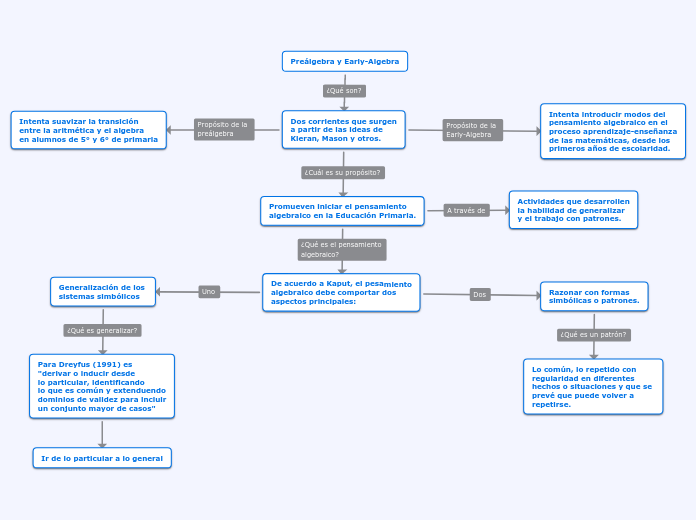
Promueven iniciar el pensamiento
algebraico en la Educación Primaria.
Actividades que desarrollen
la habilidad de generalizar
y el trabajo con patrones.
De acuerdo a Kaput, el pesamiento
algebraico debe comportar dos
aspectos principales:
Generalización de los
sistemas simbólicos
Para Dreyfus (1991) es
"derivar o inducir desde
lo particular, identificando
lo que es común y extenduendo
dominios de validez para incluir
un conjunto mayor de casos"
Ir de lo particular a lo general
Razonar con formas
simbólicas o patrones.
Lo común, lo repetido con
regularidad en diferentes
hechos o situaciones y que se
prevé que puede volver a
repetirse.
Intenta suavizar la transición
entre la aritmética y el algebra
en alumnos de 5° y 6° de primaria
Intenta introducir modos del
pensamiento algebraico en el
proceso aprendizaje-enseñanza
de las matemáticas, desde los
primeros años de escolaridad.