
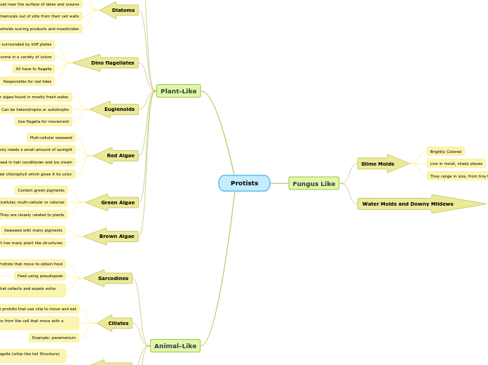
Slime Molds
Brightly Colored
Live in moist, shady places
They range in size, from tiny to several meters big
Water Molds and Downy Mildews
Most live in water
They grow in thin threads that look like fuzz
Responsible for the Irish Potato Famine
Algae
Plant-Like Protists
Very Important in oxygen production
Most live in water, some on damp surfaces
All algae contain chlorophyll and photosynthesize
Diatoms
Unicellular protists that have glass like cell walls
Float near the surface of lakes and oceans
Move by oozing chemicals out of slits from their cell walls
Used in households scoring products and insecticides
Dino flagellates
Unicellular algae surrounded by stiff plates
They come in a variety of colors
All have to flagella
Responsible for red tides
Euglenoids
Green, unicellular algae found in mostly fresh water.
Can be heterotrophs or autotrophs
Use flagella for movement
Red Algae
Muti-cellular seaweed
It only needs a small amount of sunlight
It is used in hair conditioner and ice cream
Contains red chlorophyll which gives it its color.
Green Algae
Contain green pigments
Unicellular, multi-cellular or colonial
They are closely related to plants
Brown Algae
Seaweed with many pigments
It has many plant like structures
Sarcodines
Animal Like Protists that move to obtain food
Feed using pseudopods
Ameoeba
Contractile Value- a structure that collects and expels extra water from the cell.
Ciliates
Animal-like protists that use cilia to move and eat
Cilia: hair-like projections from the cell that move with a wavelike motion
Example: paramecium
Flagellates
Animal-like protists that use flagella (whip-like tail Structure) to move
They gave one or more flagella
Example: Peranema
Parasites
Animal-Like protists that feed on the cella and body fluids of their host
Many of them have more than one host
Example: Plasmodium (causes malaria)