
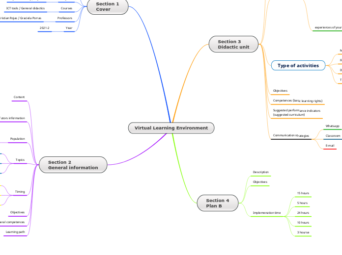
General description of the unit
Content of the unit
Talk about yourself.
-My favorite Hobbies.
-My healthy habbits.
My daily Routine.
What is Going on aroud you?
The different actions.
Where am I? who am I?
What is happening now?
experiences of your life
Anecdotes when I was a child.
My funny Holidays.
how was my Childhood?
Type of activities
Multiple choice
Fill in the blanks
Drag and drop
True or false
Objectives
Competences (basic learning rights)
Suggested performance indicators
(suggested curriculum)
Communication strategies
Classroom
Description
Objectives
Implemenation time
15 hours
5 hours
24 hours
10 hours
3 hourse
Name of the institution
Universidad de
la Amazonia
Program
English teaching program
Courses
ICT tools / General didactics
Professors
Cristian Rojas / Graciela Porras
Year
2021-2
Content
Tutors information
Jhonatan Adrian Benavides Navia
Winsen Ricardo Lugo Ballesteros
Marlon Adolfo Pasaje Borbón
Population
eighth grade
Topics
Past Simple
Present Simple
Present Continuos
Timing
2 hours per section
6 hours per topic
18 hours in general
Objectives
General competences
Learning path