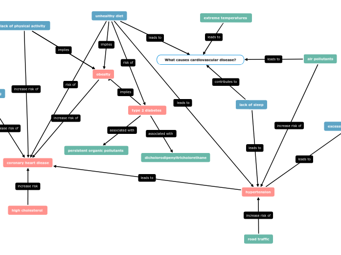
What causes cardiovascular disease?
unhealthy diet
type 2 diabetes
persistent organic pollutants
dicholorodipenyltricholorethane
hypertension
excessive alcohol intake
road traffic
obesity
lack of physical activity
coronary heart diease
cigarette smoking
high cholesterol
