Qu'est-ce qu'une carte mentale ?

Cartographie Mentale

Qu'est-ce qu'une carte mentale ?
Le guide complet

La cartographie mentale est une technique simple pour dessiner des informations sous forme de diagrammes au lieu de les écrire en phrases. Les diagrammes prennent toujours le même format de base d’un arbre, avec un point de départ unique au milieu qui se ramifie et se divise encore et encore. L’arbre est constitué de mots ou de courtes phrases reliés par des lignes. Les lignes qui relient les mots font partie du sens.

Le concept de la cartographie mentale

Une carte mentale est aussi connue sous le nom de “diagramme en araignée” et c’est un outil de pensée visuelle. Elle est utilisée pour structurer l’information et générer des idées.

Sa puissance réside dans sa simplicité. Les cartes mentales ont une structure simple et hiérarchique. Elles partent d’une idée centrale, puis elles se ramifient en éléments clés, qui peuvent eux-mêmes se ramifier en leurs propres éléments, et ainsi de suite.

Toutes les informations rayonnent du centre (idée principale) vers l’extérieur (les idées et sous-idées connectées).

Les cartes mentales imitent la façon de penser du cerveau : rebondir d’idées en idées. C’est pourquoi elles sont une meilleure option pour organiser l’information que les notes linéaires ou le texte simple.

Pour comprendre un texte, vous devez le lire. La lecture est un processus en deux étapes ; d’abord, vous interprétez les phrases, puis vous créez une image mentale et la maintenez dans votre esprit.

Pour comprendre une carte mentale, vous devez la visualiser. Une carte mentale représente directement l’image mentale que vous devriez créer après avoir lu un texte. Vous saisissez l’essentiel en une seule étape, pas deux.

L’information n’est pas plate et sans vie mais devient interactive et digne d’exploration. Elle suscite des questions et nous fait réfléchir. La visualisation transforme l’information en connaissances, en idées et en actions.

Comparez ces deux façons de représenter la même information :

En tant que texte simple :

Versailles est une commune française, capitale du département des Yvelines dans la région Île-de-France, mondialement connue pour son château ainsi que pour ses jardins, des sites classés par l’UNESCO comme des sites de valeur culturelle exceptionnelle pour l’humanité. Selon le recensement de 2015, la ville compte 85 771 habitants.

En tant que carte mentale :

Transformer le texte en carte mentale

Éléments de la carte mentale

Une carte mentale est composée d'objets et de caractéristiques, qui représentent des informations. Nous pouvons décrire l'anatomie d'une carte mentale de deux manières : par ses caractéristiques et par les objectifs des caractéristiques lorsqu'elles sont utilisées dans une carte mentale. Connaître le nom de chaque caractéristique vous aidera à démarrer avec les cartes mentales. Connaître le but de chaque caractéristique vous aidera à créer des cartes mentales utiles et significatives.

Toute carte mentale est composée de “sujets”. Tous les éléments de la carte mentale sont des sujets, mais certains d'entre eux ont des noms spéciaux. Dans la cartographie mentale et dans d'autres logiciels connexes, ces sujets sont également appelés “branches”, “nœuds” ou “pensées”.

Les trois éléments principaux de la carte mentale sont :

1. Sujets
Le sujet est représenté par le concept central qui est le concept parent des idées qui y sont connectées. Les sujets sont généralement représentés par des mots uniques ou des images (ou les deux).

2. Sous-sujets (occurrences)
Les sous-sujets sont les sous-idées connectées aux sujets. Ils sont également appelés enfants. Une carte mentale peut avoir plusieurs niveaux selon le nombre de “générations” de sous-idées. Comme les sujets, ils sont généralement composés de mots uniques ou de courtes phrases qui peuvent être accompagnés d’images ou d’icônes.

3. Lignes de connexion (associations)
Les lignes de connexion représentent l’association entre un sujet et un sous-sujet. Habituellement, ce sont des lignes courbes, mais elles peuvent aussi être des lignes droites.

Association et occurrence dans une carte de sujet (carte mentale ou carte conceptuelle)
  1. Chaque carte mentale a un Sujet central, qui est l’endroit où la carte commence. Il n’y a qu’un seul Sujet central.

  2. Attachés au Sujet central, il y a les Sujets principaux. Vous pouvez avoir autant de sujets principaux que vous pouvez en faire tenir dans la carte mentale.

  3. Attachés aux Sujets principaux, il y a les Sous-sujets. Encore une fois, vous pouvez en avoir autant que vous le souhaitez. Ils peuvent également avoir leurs propres sous-sujets.

  4. Un sujet non attaché en arrière-plan est appelé un Sujet flottant. Il appartient à la carte mentale, mais n’est pas relié à l’arbre.

  5. Vous pouvez dessiner des Limites autour d’un sujet et de ses sous-sujets, pour les mettre en évidence visuellement en tant que groupe.

  6. Vous pouvez dessiner des Relations entre les sujets, pour montrer visuellement une connexion qui traverse l’arbre.



Utilisez les cartes mentales de la manière qui vous convient. Mais pour qu’elles soient utiles à long terme, et pour que d’autres puissent les comprendre, voici quelques conventions suggérées qui rendront vos cartes plus faciles à utiliser :

  • Donnez à votre carte mentale un titre clair dans le Sujet central, ou mieux encore, indiquez son objectif. Il peut s’agir de collecter des informations, de capturer un brainstorming, de prendre une décision, de faire une présentation, ou de nombreuses autres applications.

  • Si votre carte mentale tire une conclusion ou décrit une situation, présentez les principales conclusions ou résumés près du centre de la carte mentale, avec les preuves et détails à l’appui en dessous.

  • Si votre carte mentale propose de nouvelles idées, montrez alors les grandes idées près du centre, avec les détails en dessous.

  • Si votre carte mentale organise des informations, essayez de placer les principaux titres près du centre et décomposez-les en groupes plus petits, de sorte qu’il y ait un moyen naturel de “creuser” dans le détail.

  • Si votre carte mentale aide à prendre une décision, indiquez la décision près du centre de la carte mentale et placez les facteurs et données associés en dessous.

  • Utilisez des Sujets flottants pour ajouter une légende ou un sous-titre supplémentaire sur votre carte mentale.



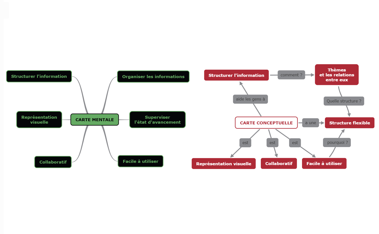
Beaucoup de gens pensent que carte conceptuelle vs carte mentale ne fait aucune différence. Cependant, il existe quelques différences entre la cartographie conceptuelle et les techniques de cartographie mentale.

Premièrement, les cartes conceptuelles ont également une structure de carte de sujets, mais la différence est que les lignes de connexion sont remplacées par des flèches étiquetées. Les étiquettes ont pour rôle d’expliquer la relation entre les concepts.

Deuxièmement, une carte conceptuelle a une disposition plus flexible et elle a des relations de plusieurs à plusieurs. En d’autres termes, dans une carte conceptuelle, la présentation de l’information est plus détaillée et les concepts sont connectés entre eux.

Carte mentale contre carte conceptuelle

Histoire de la cartographie mentale

En ce qui concerne l’origine de la technique de la cartographie mentale, Tony Buzan est un nom significatif. C’est un auteur britannique en psychologie qui a popularisé cette technique, ainsi que la littératie mentale et la pensée radiante.

Il a mentionné et rendu populaire le terme “carte mentale” en 1974 dans une série télévisée de la BBC lorsqu’il a parlé de la pensée radiale.

Il a introduit ce terme, mais la technique elle-même trouve ses racines au 3ème siècle, lorsque les philosophes ont commencé à utiliser des éléments graphiques pour diagrammer des idées, des concepts et des pensées.

Lorsque Buzan a créé ce concept, il s’est inspiré de grands noms de leur histoire, tels que Léonard de Vinci, Albert Einstein, et plus tard par Joseph D. Novak (qui a créé les cartes conceptuelles).

Depuis qu’elle a été découverte et jusqu’à maintenant, le processus de création a évolué du dessin à la construction numérique. Par conséquent, vous pouvez créer une carte mentale en utilisant un stylo et du papier ou un logiciel de cartes mentales.

Cartes mentales traditionnelles vs numériques

Comparé à la prise de notes linéaire ou au texte simple, présenter des informations sous forme de diagramme est bien meilleur. Mais lequel est le meilleur : la carte mentale traditionnelle ou numérique ?

Comment faire une carte mentale ? Vous pouvez créer une carte mentale facilement sur une page blanche, en utilisant simplement vos pensées, un stylo et du papier. Cependant, un logiciel vous offrira des avantages significatifs :

  • Vous pouvez facilement éditer la carte en faisant glisser et déposer des sujets, au fur et à mesure que vos idées surgissent, sans serrer les sujets.
  • Vous pouvez ajouter des images, des vidéos et des fichiers audio, des liens, ou des icônes.
  • De nombreux logiciels de cartographie mentale offrent une grande variété de modèles.
  • Vous pouvez partager votre carte et collaborer en temps réel avec d’autres personnes. Lorsque vous créez une carte mentale en ligne, vous stockez toutes vos cartes mentales sur un cloud et vous pouvez y accéder n’importe où, à tout moment.

À quoi servent les cartes mentales ?

Les cartes mentales sont de puissants outils visuels conçus pour vous aider à organiser, connecter et comprendre les informations plus efficacement. Elles imitent la façon dont notre cerveau pense naturellement — par associations, mots-clés et connexions visuelles — ce qui les rend idéales pour le travail individuel et collaboratif.

Que vous soyez étudiant, enseignant, professionnel des affaires ou penseur créatif, les cartes mentales peuvent vous aider à :

  • Résumer et organiser des informations provenant de diverses sources
  • Brainstormer des idées et générer des solutions créatives
  • Décomposer des problèmes complexes en parties gérables
  • Prendre des notes d’une manière qui conserve le contexte et les relations
  • Structurer des essais, rapports et présentations
  • Créer des supports d’étude ou des résumés de livres
  • Planifier des projets, leçons, événements ou stratégies
  • Penser de manière créative tout en gardant votre concentration
  • Visualiser des tâches, priorités et responsabilités
  • Collaborer efficacement avec votre équipe

Les cartes mentales ne sont pas seulement des diagrammes statiques — ce sont des espaces de réflexion interactifs. Contrairement à la prise de notes traditionnelle, où l’information peut devenir linéaire et fragmentée, les cartes mentales vous aident à voir la vue d’ensemble tout en gardant tous les détails connectés.

Lorsque quelqu’un demande ce qu’est une carte mentale, vous pouvez dire avec confiance : “C’est un outil de pensée visuelle qui vous aide à structurer vos pensées, résoudre des problèmes et communiquer des idées — exactement comme le fait votre cerveau.”

Il existe d’innombrables idées de cartes mentales à explorer — que vous commenciez avec des modèles généraux ou que vous créiez les vôtres pour des objectifs et des buts spécifiques.

À quoi servent les cartes mentales ?

Types courants de cartes mentales

Bien qu'il existe de nombreuses façons d'utiliser les cartes mentales dans une large gamme d'applications, il existe quelques types courants de cartes mentales qui sont utiles partout :

  • Cartes mentales de référence pour suivre les informations
  • Cartes mentales de présentation pour présenter ou former
  • Cartes mentales de planification pour créer des plans

Les cartes mentales de référence contiennent des informations organisées de manière à ce que vous puissiez les retrouver facilement. De nombreux sujets peuvent être décomposés et représentés de cette manière. Vous pouvez commencer par collecter des idées et des faits, puis les réorganiser en sections et sous-sections, afin d’obtenir une vue d’ensemble complète.

Utilisez ce type de carte mentale pour :

  • Assembler des documents ou des rapports - les textes des sujets deviendront les titres des sections lorsque vous exporterez la carte mentale vers un traitement de texte.
  • Collecter des ressources - capturer et organiser des ressources telles que des pages web, des entreprises et des informations sur des personnes.
  • Apprendre sur un sujet - construire une carte mentale d’informations et de faits pour vous aider à apprendre et réviser.
  • Garder des listes - suivre des informations détaillées par catégories dans différentes parties de votre carte mentale.
Cartes mentales de référence

Les cartes mentales de présentation racontent généralement une histoire ou font un point avec un appel à l’action. Contrairement aux cartes mentales de référence, ces cartes soutiendront vos discours en gardant l’audience concentrée sur votre message.

Contrairement à une présentation PowerPoint linéaire, où votre audience ne peut pas voir où vous allez ou où vous avez été, les principaux messages sont toujours en vue, et la présentation précise le contexte de ces messages.

De nombreux présentateurs aiment avoir du drame ou des surprises dans leurs présentations, mais vos collègues occupés pourraient ne pas toujours apprécier cela, et parfois vous pouvez manquer de temps avant d’arriver au point clé. Une carte mentale rend votre message et votre intention très clairs.

Utilisez ce type de carte mentale pour :

  • Présentations où une décision ou une action est nécessaire
  • Sessions de formation
  • Documents de présentation
Cartes mentales de présentation

Les cartes mentales de planification sont idéales lorsque vous organisez un projet ou un objectif. Commencez par placer le résultat souhaité au centre de votre carte mentale. Ensuite, structurez toutes les idées environnantes comme des étapes menant vers cet objectif — comme des flèches pointant vers une cible.
Les actions requises pour atteindre le résultat doivent se construire les unes sur les autres : les tâches à accomplir au début du projet seront positionnées près des bords extérieurs, tandis que les tâches prévues pour les étapes ultérieures seront plus proches du centre.

Mindomo vous permet d’ajouter des ressources de tâches, des dates de début et de fin, et des durées aux sujets qui représentent des actions. Vous pouvez également ajouter des sujets d’information dans le contexte des actions où elles sont nécessaires.

Utilisez ce type de carte mentale pour :

  • Convenir de projets de plans
  • Travailler sur l’ordre dans lequel les choses doivent être faites
  • Analyser les causes profondes d’un problème ou d’une question
Cartes mentales de planification

C’est quoi un modèle de carte mentale ?

Une carte est un excellent outil pour structurer des informations, faire des analyses et générer des idées. Par conséquent, elle a de nombreuses utilisations, allant de l’éducation, du développement personnel à la planification d’entreprise et de projet. Vous pouvez créer votre propre carte à partir de zéro ou utiliser des modèles de cartes mentales spécialement conçus pour faciliter votre travail.

Les modèles de cartes mentales sont des cartes mentales préremplies contenant des espaces réservés que vous pouvez remplir avec vos propres informations. Il existe également des lignes directrices expliquant comment remplir chaque sujet et suggérant des idées.

Vous pouvez trouver une large gamme de modèles, tels que :

Résolution de problèmes

Modèle de carte mentale pour la résolution de problèmes

Préparation pour un entretien

Préparation pour un entretien

Boîte à outils de brainstorming

Boîte à outils de brainstorming carte mentale

Planificateur hebdomadaire

Modèle de planificateur hebdomadaire

Avantages et inconvénients

Carte mentale des avantages et inconvénients

Plan de voyage

Modèle de plan de voyage
Pour modifier l’un des modèles ci-dessus, cliquez sur le bouton vert sous le modèle souhaité pour l’ouvrir en mode vue. Ensuite, cliquez sur le bouton à trois lignes en haut à gauche de votre écran, et cliquez sur “Voir ce modèle” pour créer une copie modifiable. Les exemples de cartes mentales de la galerie Mindomo peuvent également vous inspirer.

Avantages de la cartographie mentale

La cartographie mentale a une large gamme d'avantages pour l'éducation, les affaires et la vie personnelle.

Meilleure compréhension

Meilleure compréhension
Il existe de nombreuses utilisations des cartes mentales pour l’éducation. Une carte mentale est un diagramme qui a une structure simple. Par conséquent, elle simplifie toute connaissance compliquée par la façon dont elle organise l’information. De plus, les cartes mentales fonctionnent comme le cerveau humain : rebondir d’idées en idées. Ce type de diagramme vous permet de voir une vue d’ensemble de tout.

Le cerveau comprend directement les concepts et la connexion entre eux, et il n’a pas besoin d’interpréter d’abord, comme il le fait avec le texte simple. Il y a des recherches montrant que les étudiants qui utilisent la cartographie mentale ont de meilleures notes, comme expliqué dans l’étude de Johns Hopkins.

Meilleure mémoire

Meilleure mémoire
L’apprentissage visuel est le moyen le plus efficace de mémoriser des informations et une carte mentale est une représentation visuelle. Par conséquent, elle aide votre cerveau à se souvenir plus facilement des connaissances. Il est recommandé d’utiliser des mots uniques, des images, des vidéos, des couleurs, plusieurs tailles, des polices pour différencier les sujets et les niveaux de la carte. Une image centrale vous aide également à vous souvenir de la carte.

Tous les éléments visuels augmentent la rétention de l’information, c’est pourquoi les éducateurs utilisent des cartes mentales pour les enfants et les étudiants à des fins éducatives.

Créativité

Stimuler la créativité
Créer des cartes mentales est un excellent moyen d’améliorer votre imagination. La technique de cartographie mentale utilise des mots uniques comme mots-clés et des images/vidéos. Ces éléments aident votre cerveau à trouver de nouvelles connexions et c’est ainsi que vous générez de nouvelles idées. Cette technique est également un excellent outil pour le brainstorming. Utilisez autant d’images et d’éléments visuels que possible pour tirer le meilleur parti de votre diagramme.

Tous les éléments visuels augmentent la rétention de l’information. C’est l’une des principales raisons pour lesquelles une carte mentale est un diagramme souvent utilisé à des fins éducatives.

Meilleure gestion

Meilleure gestion
Une carte mentale en ligne vous aide à tout garder organisé et facilement accessible. De plus, une carte mentale est un diagramme qui vous aidera à augmenter la productivité.

Vous pouvez vaincre la procrastination lorsque vous avez tout planifié. L’avantage principal est que vous pouvez vous concentrer sur une branche spécifique d’une carte mentale avec des tâches tout en ayant toujours la vue d’ensemble devant vos yeux. De cette façon, vous ne perdrez pas de vue l’objectif principal lorsque vous vous concentrerez sur les détails.

Qui devrait utiliser des cartes mentales ?

Les cartes mentales sont pour tout le monde — des étudiants et enseignants aux professionnels et créatifs. Que vous organisiez des idées, gériez des projets, étudiiez pour des examens ou planifiiez votre prochaine grande étape, les cartes mentales aident à simplifier les informations complexes et à augmenter la productivité grâce à une réflexion claire et visuelle.

Éducateurs

Les principaux avantages de la cartographie mentale dans l’éducation peuvent être clairement définis à travers l’apprentissage collaboratif, la résolution créative de problèmes, l’organisation efficace des idées sur des diagrammes, et la visualisation instantanée de l’information à travers des présentations directement depuis la carte.
Rejoignez des milliers d’éducateurs qui utilisent la cartographie mentale comme leur outil d’enseignement de prédilection pour améliorer la productivité et la performance des étudiants :

  • Encouragez les étudiants à travailler ensemble sur des projets visuels
  • Créez des devoirs de diagramme qui peuvent être facilement accessibles en ligne
  • Organisez des ressources en ligne et des concepts d’apprentissage à travers le programme

Étudiants

Ne vous laissez pas distancer — découvrez comment la cartographie mentale peut libérer votre créativité tout en étudiant et vous aider à développer votre propre façon unique de présenter l’information :

  • Concevez des guides d’étude amusants et engageants pour améliorer la rétention de la mémoire et obtenir de meilleurs résultats aux tests
  • Prenez des notes rapides et organisées pendant les cours et ajoutez facilement des commentaires en cours de route
  • Restez au courant de vos travaux en liant votre programme directement à votre diagramme et en suivant les délais des devoirs
  • Collaborez en temps réel avec des camarades de classe sur des projets de groupe créatifs
  • Présentez des présentations dynamiques directement depuis votre diagramme pour mettre en valeur vos idées
  • Recherchez des articles de revues en ligne et des ressources, puis ajoutez-les à votre diagramme en utilisant Mindomo Bookmarks ou des hyperliens directs

Entrepreneurs

L’entrepreneuriat prospère grâce à l’innovation, à la clarté de la vision, à l’exécution structurée et à la capacité de pivoter rapidement. La cartographie mentale soutient les entrepreneurs en transformant des idées éparses en stratégies ciblées, en fournissant un chemin clair du concept au lancement et au-delà. Que vous construisiez une startup ou gériez une entreprise en croissance, la réflexion visuelle peut vous donner un avantage concurrentiel :

  • Construisez un plan d’affaires allégé avec des branches pour les sections clés (marché, produit, équipe, financement)
  • Définissez des objectifs à court et long terme en utilisant une structure hiérarchique claire
  • Visualisez les étapes de développement de produits ou de services
  • Partagez votre travail avec des cofondateurs, des conseillers ou des membres de l’équipe en temps réel
  • Centralisez des documents, des liens et des tâches à l’intérieur de vos cartes pour le travail d’équipe à distance
  • Co-développez des itérations de produits ou des campagnes marketing dans un format visuel

Consultants

Le succès en conseil repose sur la capacité à penser latéralement, à planifier stratégiquement, à évaluer les projets efficacement et à communiquer efficacement avec les clients.
La cartographie mentale soutient ce processus en transformant des informations complexes en visuels clairs et exploitables — aidant les consultants à rester organisés, concentrés et innovants :

  • Organisez des ressources pertinentes concernant l’organisation et les projets de votre client
  • Créez des profils clients flexibles directement dans les diagrammes
  • Anticipez les discussions en préparant des questions pertinentes à l’avance
  • Présentez des idées clairement en utilisant des exemples visuels et le mode de présentation intégré
  • Créez des cartes de critères d’évaluation pour guider l’évaluation des projets
  • Développez des études de cas en cartographiant les avantages et les inconvénients pour une comparaison facile
  • Collaborez en direct avec des collègues et des clients sur des cartes partagées
  • Partagez des mises à jour et des informations clés après la réunion avec une clarté visuelle
  • Invitez des partenaires à co-développer des améliorations de service ou à contribuer aux meilleures pratiques

Managers

Que ce soit pour diriger des équipes, aligner des projets avec des objectifs organisationnels ou optimiser des flux de travail, les managers prospèrent grâce à la clarté et à la structure.
La cartographie mentale offre un cadre visuel qui permet aux managers de planifier, organiser et exécuter avec précision — en autonomisant leurs équipes et en maximisant les résultats :

  • Définissez des objectifs d’équipe et des priorités de l’entreprise en utilisant une mise en page visuelle claire
  • Cartographiez les rôles d’équipe, les jalons de projet et les livrables dans un diagramme central
  • Déléguez des tâches visuellement et suivez les progrès directement depuis votre carte
  • Utilisez des intégrations de diagramme de Gantt pour suivre les calendriers et les dépendances
  • Gardez une trace des indicateurs de performance clés et des métriques de performance avec des tableaux de bord structurés et visuels
  • Présentez des mises à jour, des feuilles de route ou des rapports d’avancement directement depuis vos diagrammes — ils sont
  • Analysez les défis avec des diagrammes SWOT ou en arête de poisson
  • Brainstormez et évaluez plusieurs solutions avec votre équipe en mode collaboratif

Avocats

Dans une profession où la clarté, la logique et la persuasion sont primordiales, la cartographie mentale offre une approche pratique et visuelle pour rationaliser la réflexion et la communication juridiques :

  • Collectez et organisez des précédents juridiques, des lois et des notes de cas dans une carte unique et navigable
  • Liez des documents, des références et des citations directement aux sous-sujets pertinents
  • Structurez vos théories juridiques et vos preuves à l’appui dans une hiérarchie logique
  • Gardez une trace des recherches en cours et des sources en utilisant des signets et des commentaires
  • Planifiez des questions d’examen et organisez des notes de déposition efficacement
  • Identifiez les faiblesses de votre dossier et brainstormez des contre-arguments ou des stratégies alternatives
  • Cartographiez les chemins de négociation ou les calendriers de litige avec une logique de branchement claire
  • Utilisez le mode de présentation intégré pour livrer des résumés visuels structurés et convaincants pour la salle d’audience

Chercheurs

La recherche est un processus d’enquête, de découverte et de communication. La cartographie aide les chercheurs à visualiser la complexité, à établir des connexions significatives et à garder leur travail organisé et adaptable à chaque étape :

  • Concevez votre cadre de recherche en décrivant les objectifs, les hypothèses et les méthodologies
  • Catégorisez les auteurs clés, les théories et les concepts dans un espace visuel centralisé
  • Créez des cartes de comparaison pour les cadres théoriques ou les études précédentes
  • Annoter des articles et mettre en évidence les relations entre les idées ou les résultats contradictoires
  • Utilisez des hyperliens et des signets pour gérer des PDF, des bases de données et des notes
  • Liez des fichiers, des formulaires ou des documents de révision institutionnelle pertinents aux sections appropriées
  • Structurez des propositions de financement et des détails de demande de subvention avec clarté et hiérarchie
  • Préparez des sessions d’affiches, des articles ou des chapitres de thèse à partir de vos diagrammes structurés
  • Collaborez en temps réel avec des co-auteurs ou des conseillers sur des plans visuels partagés

Toutes les personnes créatives

La cartographie mentale est un espace créatif où vous n’êtes jamais trop vieux pour jouer avec vos idées et jamais trop jeune pour libérer votre plein potentiel. Qui sont les créatifs parmi nous ?

  • Les enfants sont naturellement créatifs, découvrant continuellement le monde à travers le jeu, la curiosité, l’observation, l’imitation et l’expérimentation pratique.
  • Les adolescents expriment leur créativité alors qu’ils naviguent à travers des changements mentaux, émotionnels et physiques rapides. Ils questionnent et réinterprètent le monde qui les entoure pour trouver un sens et une direction.
  • Les adultes démontrent leur créativité en développant de nouvelles perspectives, en résolvant des problèmes de manière indépendante et en prenant des décisions éclairées qui façonnent leur environnement.
  • Les seniors incarnent la créativité en réfléchissant à une vie d’apprentissage, en tirant parti de l’expérience pour discerner ce qui compte vraiment — ce qu’il faut poursuivre, investir et défendre.

La créativité est plus qu’un état d’esprit — c’est une attitude d’espoir. C’est la croyance que tout défi, idée ou activité peut être transformé en une source de possibilités.

Façons d’utiliser les cartes mentales pour transformer vos idées les plus simples en projets de toute une vie :

  • Brainstormez vos expériences, objectifs et réalisations les plus significatifs
  • Définissez vos jalons en utilisant des déclarations courtes et claires
  • Développez un plan de croissance personnelle étape par étape
  • Utilisez des mises en page visuelles pour mettre en évidence vos forces et réfléchir à vos faiblesses
  • Rassemblez l’inspiration en insérant des vidéos, des images et des fichiers audio dans vos diagrammes

Comment créer une carte mentale

Vous pouvez créer une carte mentale à partir de zéro ou utiliser des modèles de cartes mentales. Si vous choisissez la première option, inspirez-vous de ce tutoriel qui montre le processus de création étape par étape.

Lorsque vous créez votre carte, suivez ces conseils simples pour en construire une parfaite :

  • Utilisez des mots simples, tels que des mots-clés ou des phrases courtes, et évitez d’écrire des phrases complètes.
  • Ajoutez des images, des vidéos ou des icônes – la cartographie mentale concerne tout ce qui est visuel ; utilisez le potentiel maximal des représentations visuelles, et ne vous limitez pas uniquement au texte.
  • Utilisez une image centrale lorsque vous commencez votre carte pour stimuler votre imagination et générer de nouvelles idées.
  • Utilisez différentes couleurs pour mettre en évidence et différencier différents sujets, catégories ou matières. Il sera plus facile de se souvenir de l’information.
  • Différenciez chaque niveau du diagramme en l’écrivant avec une taille de police différente (en commençant par la plus grande taille au centre et en diminuant la taille vers les bords.

Dois-je apprendre à cartographier mentalement avant d’utiliser Mindomo ?

Non — vous bénéficierez de Mindomo simplement en l’utilisant d’une manière qui vous semble naturelle. Il est bien plus important de savoir ce que vous voulez accomplir que d’être un expert dans une technique spécifique.

De nombreuses personnes créent des cartes mentales sans but clair, mais si vous vous concentrez sur l’atteinte d’un objectif spécifique, vos cartes vous guideront beaucoup plus efficacement.

Si vous prévoyez de collaborer avec d’autres et de partager vos cartes, la seule chose sur laquelle vous devrez vous mettre d’accord est la façon d’interpréter l’information à l’intérieur — en distinguant les idées, les décisions, les actions et les priorités. Mindomo offre un ensemble riche d’outils visuels qui rendent cela facile.

Inspirez-vous de la galerie de cartes publiques de Mindomo

Il existe de nombreux outils de cartographie mentale — certains surchargés de fonctionnalités que vous n’utiliserez jamais, d’autres trop limités pour prendre en charge votre flux de travail. Mindomo trouve le parfait équilibre, offrant un ensemble soigneusement sélectionné de fonctionnalités allant du simple à l’avancé, pour que vous puissiez vous concentrer sur votre travail — pas sur l’outil.

Prenez un moment pour explorer notre galerie de cartes publiques. Essayez de deviner ce que chaque auteur visait à accomplir avec sa carte — ce n’est souvent pas immédiatement évident. En analysant comment d’autres organisent leurs idées, vous apprendrez rapidement ce qui fonctionne bien, ce qui ne fonctionne pas, et comment améliorer vos propres cartes.

Demandez-vous : Qu’est-ce qui aurait rendu cette carte plus facile à comprendre ? Assurez-vous d’appliquer ces idées à vos propres créations.

Avec la flexibilité de la plateforme, une configuration rapide et une courbe d’apprentissage courte, Mindomo vous aide à démarrer rapidement — et à rester concentré sur ce qui compte vraiment.